WARNING:
JavaScript is turned OFF. None of the links on this concept map will
work until it is reactivated.
If you need help turning JavaScript On, click here.
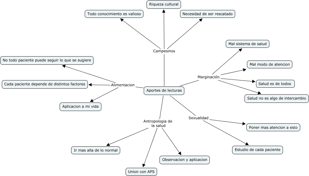
Este Cmap, tiene información relacionada con: Pregunta 2, Aportes de lecturas Alimentacion Cada paciente depende de distintos factores, Aportes de lecturas Marginación Salud no es algo de intercambio, Aportes de lecturas Antropologia de la salud Ir mas alla de lo normal, Aportes de lecturas Marginación Salud es de todos, Aportes de lecturas Sexualidad Poner mas atencion a esto, Aportes de lecturas Antropologia de la salud Union con APS, Aportes de lecturas Sexualidad Estudio de cada paciente, Aportes de lecturas Alimentacion No todo paciente puede seguir lo que se sugiere, Aportes de lecturas Campesinos Necesidad de ser rescatado, Aportes de lecturas Alimentacion Aplicacion a mi vida, Aportes de lecturas Marginación Mal sistema de salud, Aportes de lecturas Antropologia de la salud Observacion y aplicacion, Aportes de lecturas Campesinos Todo conocimiento es valioso, Aportes de lecturas Campesinos Riqueza cultural, Aportes de lecturas Marginación Mal modo de atencion