WARNING:
JavaScript is turned OFF. None of the links on this concept map will
work until it is reactivated.
If you need help turning JavaScript On, click here.
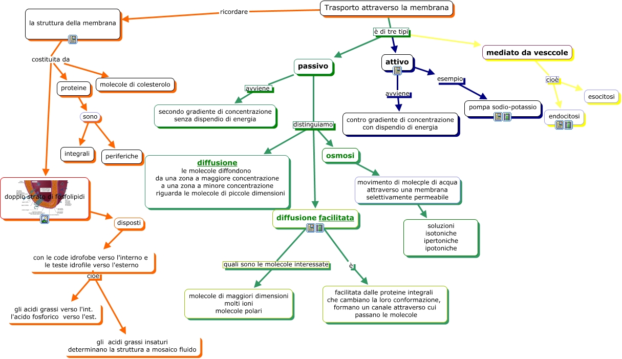
Questa Cmap, creata con IHMC CmapTools, contiene informazioni relative a: Trasporto attraverso la membrana.cmap ok, passivo avviene secondo gradiente di concentrazione senza dispendio di energia, la struttura della membrana costituita da proteine, con le code idrofobe verso l'interno e le teste idrofile verso l'esterno cioè gli acidi grassi insaturi determinano la struttura a mosaico fluido, Trasporto attraverso la membrana è di tre tipi passivo, proteine sono periferiche, passivo distinguiamo diffusione facilitata, la struttura della membrana costituita da doppio strato di fosfolipidi, proteine sono integrali, la struttura della membrana costituita da molecole di colesterolo, osmosi movimento di molecple di acqua attraverso una membrana selettivamente permeabile soluzioni isotoniche ipertoniche ipotoniche, con le code idrofobe verso l'interno e le teste idrofile verso l'esterno cioè gli acidi grassi verso l'int. l'acido fosforico verso l'est., Trasporto attraverso la membrana è di tre tipi attivo, mediato da vesccole cioè endocitosi, attivo avviene contro gradiente di concentrazione con dispendio di energia, mediato da vesccole cioè esocitosi, attivo esempio pompa sodio-potassio, doppio strato di fosfolipidi disposti con le code idrofobe verso l'interno e le teste idrofile verso l'esterno, diffusione facilitata è facilitata dalle proteine integrali che cambiano la loro conformazione, formano un canale attraverso cui passano le molecole, passivo distinguiamo diffusione le molecole diffondono da una zona a maggiore concentrazione a una zona a minore concentrazione riguarda le molecole di piccole dimensioni, Trasporto attraverso la membrana ricordare la struttura della membrana