WARNING:
JavaScript is turned OFF. None of the links on this concept map will
work until it is reactivated.
If you need help turning JavaScript On, click here.
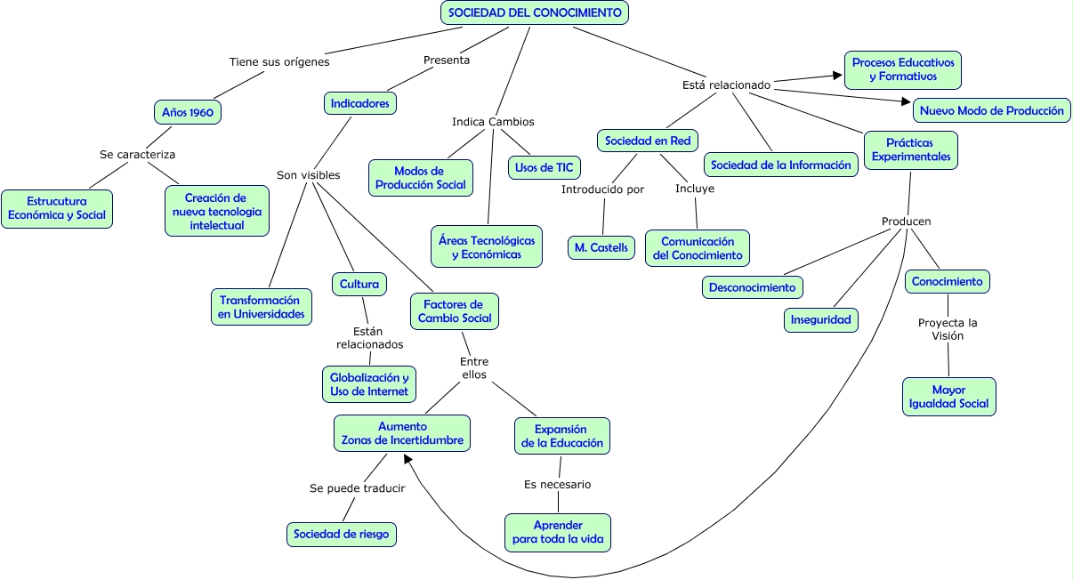
Este Cmap, tiene información relacionada con: Sociedad del Conocimiento, SOCIEDAD DEL CONOCIMIENTO Está relacionado Nuevo Modo de Producción, SOCIEDAD DEL CONOCIMIENTO Está relacionado Procesos Educativos y Formativos, Factores de Cambio Social Entre ellos Aumento Zonas de Incertidumbre, Años 1960 Se caracteriza Creación de nueva tecnologia intelectual, Años 1960 Se caracteriza Estrucutura Económica y Social, Indicadores Son visibles Transformación en Universidades, SOCIEDAD DEL CONOCIMIENTO Indica Cambios Áreas Tecnológicas y Económicas, Indicadores Son visibles Factores de Cambio Social, Prácticas Experimentales Producen Conocimiento, Sociedad en Red Incluye Comunicación del Conocimiento, Conocimiento Proyecta la Visión Mayor Igualdad Social, SOCIEDAD DEL CONOCIMIENTO Presenta Indicadores, Indicadores Son visibles Cultura, Cultura Están relacionados Globalización y Uso de Internet, Prácticas Experimentales Producen Desconocimiento, SOCIEDAD DEL CONOCIMIENTO Indica Cambios Modos de Producción Social, Factores de Cambio Social Entre ellos Expansión de la Educación, SOCIEDAD DEL CONOCIMIENTO Tiene sus orígenes Años 1960, SOCIEDAD DEL CONOCIMIENTO Indica Cambios Usos de TIC, Sociedad en Red Introducido por M. Castells