WARNING:
JavaScript is turned OFF. None of the links on this concept map will
work until it is reactivated.
If you need help turning JavaScript On, click here.
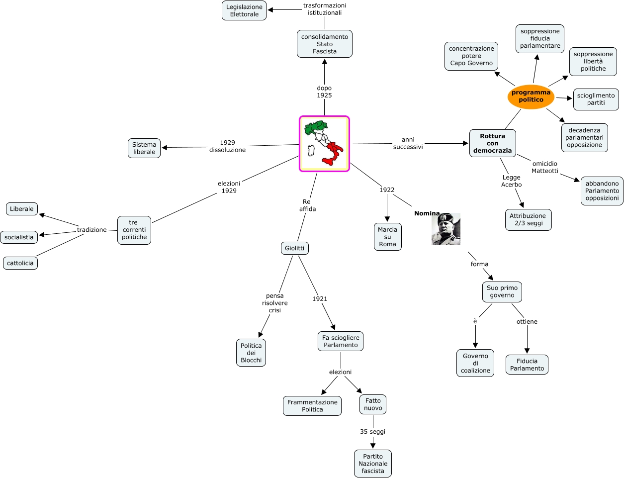
Questa Cmap, creata con IHMC CmapTools, contiene informazioni relative a: Pag 48 ITALIA, Rottura con democrazia omicidio Matteotti abbandono Parlamento opposizioni, Nomina forma Suo primo governo, anni successivi Rottura con democrazia, Suo primo governo ottiene Fiducia Parlamento, Rottura con democrazia programma politico soppressione libertà politiche, Re affida Giolitti, Rottura con democrazia programma politico soppressione fiducia parlamentare, tre correnti politiche tradizione cattolicia, 1922 Nomina, Suo primo governo è Governo di coalizione, Rottura con democrazia programma politico scioglimento partiti, elezioni 1929 tre correnti politiche, Giolitti 1921 Fa sciogliere Parlamento, Fatto nuovo 35 seggi Partito Nazionale fascista, Giolitti pensa risolvere crisi Politica dei Blocchi, dopo 1925 consolidamento Stato Fascista, Rottura con democrazia Legge Acerbo Attribuzione 2/3 seggi, tre correnti politiche tradizione socialistia, Rottura con democrazia programma politico concentrazione potere Capo Governo, 1929 dissoluzione Sistema liberale