WARNING:
JavaScript is turned OFF. None of the links on this concept map will
work until it is reactivated.
If you need help turning JavaScript On, click here.
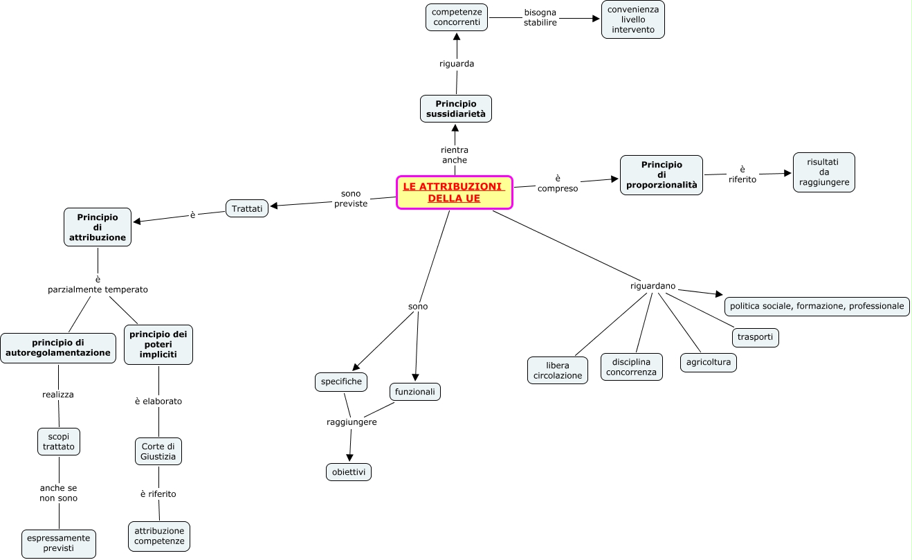
Questa Cmap, creata con IHMC CmapTools, contiene informazioni relative a: Pag 101 LE ATTRIBUZIONI DELLA UE, LE ATTRIBUZIONI DELLA UE sono funzionali, LE ATTRIBUZIONI DELLA UE riguardano agricoltura, LE ATTRIBUZIONI DELLA UE è compreso Principio di proporzionalità, LE ATTRIBUZIONI DELLA UE sono previste Trattati, LE ATTRIBUZIONI DELLA UE riguardano disciplina concorrenza, LE ATTRIBUZIONI DELLA UE sono specifiche, Principio di attribuzione è parzialmente temperato principio dei poteri impliciti, LE ATTRIBUZIONI DELLA UE riguardano libera circolazione, LE ATTRIBUZIONI DELLA UE riguardano politica sociale, formazione, professionale, Principio di proporzionalità è riferito risultati da raggiungere, principio dei poteri impliciti è elaborato Corte di Giustizia, specifiche raggiungere obiettivi, LE ATTRIBUZIONI DELLA UE riguardano trasporti, Corte di Giustizia è riferito attribuzione competenze, Trattati è Principio di attribuzione, Principio di attribuzione è parzialmente temperato principio di autoregolamentazione, competenze concorrenti bisogna stabilire convenienza livello intervento, LE ATTRIBUZIONI DELLA UE rientra anche Principio sussidiarietà, funzionali raggiungere obiettivi, scopi trattato anche se non sono espressamente previsti