WARNING:
JavaScript is turned OFF. None of the links on this concept map will
work until it is reactivated.
If you need help turning JavaScript On, click here.
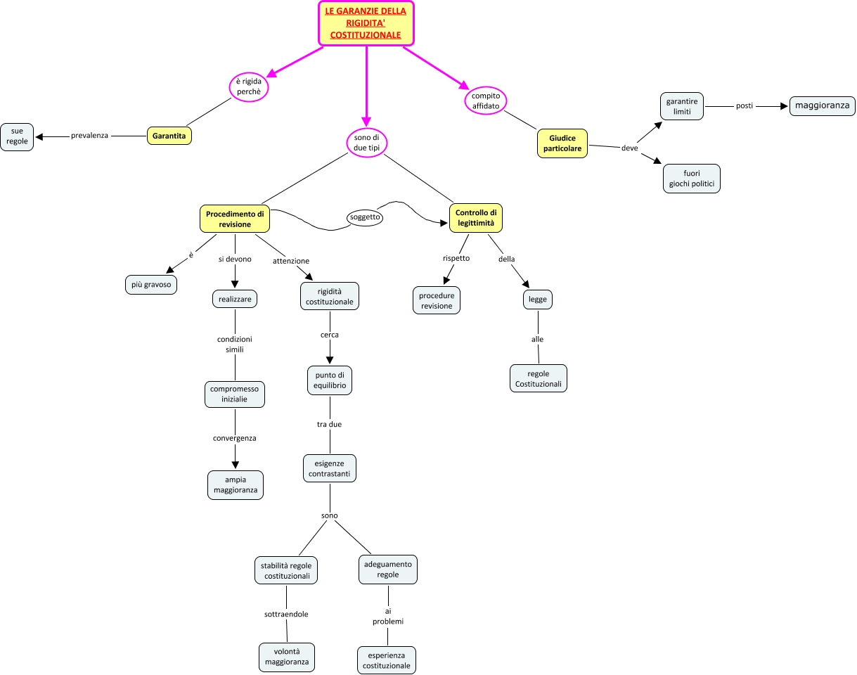
Questa Cmap, creata con IHMC CmapTools, contiene informazioni relative a: Pag 113-114 LE GARANZIE DELLA RIGIDITA' COSTITUZIONALE, Procedimento di revisione è più gravoso, adeguamento regole ai problemi esperienza costituzionale, Giudice particolare deve garantire limiti, legge alle regole Costituzionali, Procedimento di revisione attenzione rigidità costituzionale, LE GARANZIE DELLA RIGIDITA' COSTITUZIONALE compito affidato Giudice particolare, esigenze contrastanti sono stabilità regole costituzionali, Procedimento di revisione soggetto Controllo di legittimità, LE GARANZIE DELLA RIGIDITA' COSTITUZIONALE è rigida perchè Garantita, garantire limiti posti maggioranza, Controllo di legittimità rispetto procedure revisione, realizzare condizioni simili compromesso inizialie, Controllo di legittimità della legge, compromesso inizialie convergenza ampia maggioranza, Giudice particolare deve fuori giochi politici, LE GARANZIE DELLA RIGIDITA' COSTITUZIONALE sono di due tipi Procedimento di revisione, Procedimento di revisione si devono realizzare, LE GARANZIE DELLA RIGIDITA' COSTITUZIONALE sono di due tipi Controllo di legittimità, esigenze contrastanti sono adeguamento regole, stabilità regole costituzionali sottraendole volontà maggioranza