WARNING:
JavaScript is turned OFF. None of the links on this concept map will
work until it is reactivated.
If you need help turning JavaScript On, click here.
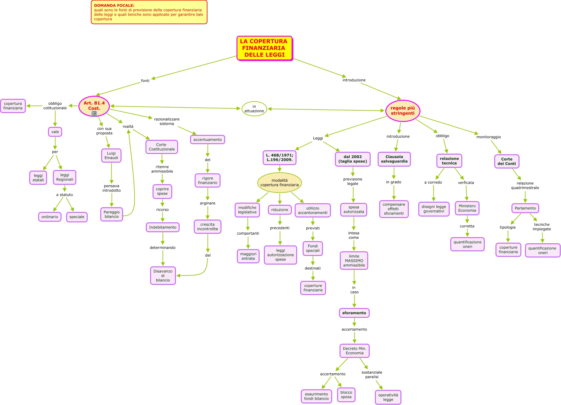
Questa Cmap, creata con IHMC CmapTools, contiene informazioni relative a: Pag 239-240 LA COPERTURA FINANZIARIA DELLE LEGGI, Pareggio bilancio realtà Corte Costituzionale, regole più stringenti in attuazione Art. 81.4 Cost., riduzione precedenti leggi autorizzazione spese, Parlamento tecniche impiegate quantificazione oneri, L. 468/1971; L.196/2009. modalità copertura finanziaria modifiche legislative, Art. 81.4 Cost. obbligo cotituzionale vale, Parlamento tipologia coperture finanziarie, relazione tecnica verficata Ministero Economia, leggi Regionali a statuto speciale, limite MASSIMO ammissibile in caso sforamento, Art. 81.4 Cost. obbligo cotituzionale copertura finanziaria, regole più stringenti monitoraggio Corte dei Conti, Art. 81.4 Cost. con sua proposta Luigi Einaudi, regole più stringenti Leggi L. 468/1971; L.196/2009., vale per leggi statali, vale per leggi Regionali, Corte dei Conti relazione quadrimestrale Parlamento, accentuamento del rigore finanziario, coprire spese ricorso Indebitamento, Art. 81.4 Cost. realtà Corte Costituzionale