WARNING:
JavaScript is turned OFF. None of the links on this concept map will
work until it is reactivated.
If you need help turning JavaScript On, click here.
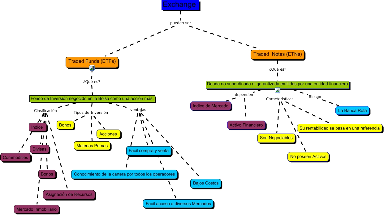
Este Cmap, tiene información relacionada con: exposicion, Fondo de Inversión negocido en la Bolsa como una acción más. Clasificación Indice, Fondo de Inversión negocido en la Bolsa como una acción más. ventajas Fácil acceso a diversos Mercados, Fondo de Inversión negocido en la Bolsa como una acción más. Tipos de Inversión Materias Primas, Fondo de Inversión negocido en la Bolsa como una acción más. ventajas Bajos Costos, Fondo de Inversión negocido en la Bolsa como una acción más. Clasificación Bonos, Fondo de Inversión negocido en la Bolsa como una acción más. Clasificación Divisas, Fondo de Inversión negocido en la Bolsa como una acción más. Clasificación Commodities, Exchange pueden ser Traded Notes (ETNs), Deuda no subordinada ni garantizada emitidas por una entidad financiera dependen Indice de Mercado, Fondo de Inversión negocido en la Bolsa como una acción más. ventajas Fácil compra y venta, Deuda no subordinada ni garantizada emitidas por una entidad financiera Características No poseen Activos, Deuda no subordinada ni garantizada emitidas por una entidad financiera dependen Activo Financiero, Deuda no subordinada ni garantizada emitidas por una entidad financiera Riesgo La Banca Rota, Fondo de Inversión negocido en la Bolsa como una acción más. ventajas Conocimiento de la cartera por todos los operadores, Deuda no subordinada ni garantizada emitidas por una entidad financiera Características Son Negociables, Exchange pueden ser Traded Funds (ETFs), Deuda no subordinada ni garantizada emitidas por una entidad financiera Características Su rentabilidad se basa en una referencia, Fondo de Inversión negocido en la Bolsa como una acción más. Tipos de Inversión Acciones, Traded Notes (ETNs) ¿Qué es? Deuda no subordinada ni garantizada emitidas por una entidad financiera, Traded Funds (ETFs) ¿Qué es? Fondo de Inversión negocido en la Bolsa como una acción más.