WARNING:
JavaScript is turned OFF. None of the links on this concept map will
work until it is reactivated.
If you need help turning JavaScript On, click here.
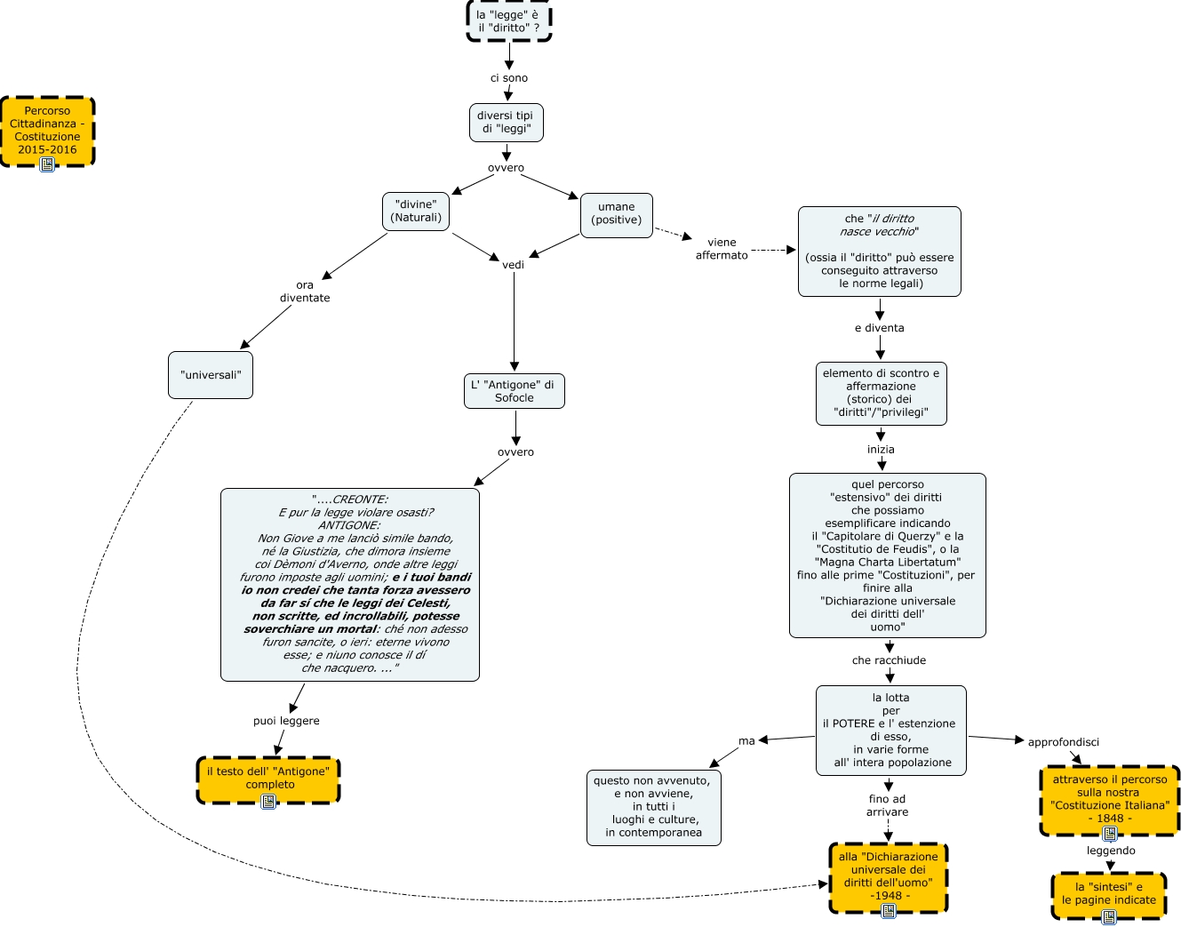
Questa Cmap, creata con IHMC CmapTools, contiene informazioni relative a: Cittadinanza e le sue origini, "divine" (Naturali) ora diventate "universali", L' "Antigone" di Sofocle ovvero "....CREONTE: E pur la legge violare osasti? ANTIGONE: Non Giove a me lanciò simile bando, né la Giustizia, che dimora insieme coi Dèmoni d'Averno, onde altre leggi furono imposte agli uomini; e i tuoi bandi io non credei che tanta forza avessero da far sí che le leggi dei Celesti, non scritte, ed incrollabili, potesse soverchiare un mortal: ché non adesso furon sancite, o ieri: eterne vivono esse; e niuno conosce il dí che nacquero. ...", umane (positive) vedi L' "Antigone" di Sofocle, "universali" alla "Dichiarazione universale dei diritti dell'uomo" -1948 -, diversi tipi di "leggi" ovvero "divine" (Naturali), diversi tipi di "leggi" ovvero umane (positive), umane (positive) viene affermato che "il diritto nasce vecchio" (ossia il "diritto" può essere conseguito attraverso le norme legali), la lotta per il POTERE e l' estenzione di esso, in varie forme all' intera popolazione fino ad arrivare alla "Dichiarazione universale dei diritti dell'uomo" -1948 -, "divine" (Naturali) vedi L' "Antigone" di Sofocle, la "legge" è il "diritto" ? ci sono diversi tipi di "leggi", quel percorso "estensivo" dei diritti che possiamo esemplificare indicando il "Capitolare di Querzy" e la "Costitutio de Feudis", o la "Magna Charta Libertatum" fino alle prime "Costituzioni", per finire alla "Dichiarazione universale dei diritti dell' uomo" che racchiude la lotta per il POTERE e l' estenzione di esso, in varie forme all' intera popolazione, elemento di scontro e affermazione (storico) dei "diritti"/"privilegi" inizia quel percorso "estensivo" dei diritti che possiamo esemplificare indicando il "Capitolare di Querzy" e la "Costitutio de Feudis", o la "Magna Charta Libertatum" fino alle prime "Costituzioni", per finire alla "Dichiarazione universale dei diritti dell' uomo", "....CREONTE: E pur la legge violare osasti? ANTIGONE: Non Giove a me lanciò simile bando, né la Giustizia, che dimora insieme coi Dèmoni d'Averno, onde altre leggi furono imposte agli uomini; e i tuoi bandi io non credei che tanta forza avessero da far sí che le leggi dei Celesti, non scritte, ed incrollabili, potesse soverchiare un mortal: ché non adesso furon sancite, o ieri: eterne vivono esse; e niuno conosce il dí che nacquero. ..." puoi leggere il testo dell' "Antigone" completo, che "il diritto nasce vecchio" (ossia il "diritto" può essere conseguito attraverso le norme legali) e diventa elemento di scontro e affermazione (storico) dei "diritti"/"privilegi", attraverso il percorso sulla nostra "Costituzione Italiana" - 1848 - leggendo la "sintesi" e le pagine indicate, la lotta per il POTERE e l' estenzione di esso, in varie forme all' intera popolazione approfondisci attraverso il percorso sulla nostra "Costituzione Italiana" - 1848 -, la lotta per il POTERE e l' estenzione di esso, in varie forme all' intera popolazione ma questo non avvenuto, e non avviene, in tutti i luoghi e culture, in contemporanea