WARNING:
JavaScript is turned OFF. None of the links on this concept map will
work until it is reactivated.
If you need help turning JavaScript On, click here.
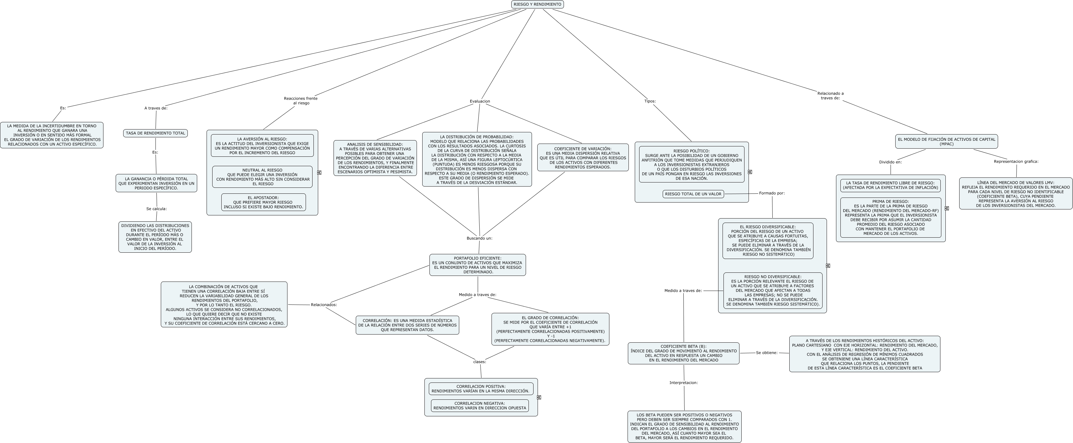
Este Cmap, tiene información relacionada con: cap8AF, RIESGO Y RENDIMIENTO Evaluacion LA DISTRIBUCIÓN DE PROBABILIDAD: MODELO QUE RELACIONA LAS PROBABILIDADES CON LOS RESULTADOS ASOCIADOS. LA CURTOSIS DE LA CURVA DE DISTRIBUCIÓN SEÑALA LA DISTRIBUCIÓN CON RESPECTO A LA MEDIA DE LA MISMA, ASÍ UNA FIGURA LEPTOCÚRTICA (PUNTUDA) ES MENOS RIESGOSA PORQUE SU DISTRIBUCIÓN ES MENOS DISPERSA CON RESPECTO A SU MEDIA (O RENDIMIENTO ESPERADO). ESTE GRADO DE DISPERSIÓN SE MIDE A TRAVÉS DE LA DESVIACIÓN ESTÁNDAR., RIESGO Y RENDIMIENTO Relacionado a traves de: EL MODELO DE FIJACIÓN DE ACTIVOS DE CAPITAL (MPAC), COEFICIENTE DE VARIACIÓN: ES UNA MEDIA DISPERSIÓN RELATIVA QUE ES ÚTIL PARA COMPARAR LOS RIESGOS DE LOS ACTIVOS CON DIFERENTES RENDIMIENTOS ESPERADOS. Buscando un: PORTAFOLIO EFICIENTE: ES UN CONUJNTO DE ACTIVOS QUE MAXIMIZA EL RENDIMIENTO PARA UN NIVEL DE RIESGO DETERMINADO., PORTAFOLIO EFICIENTE: ES UN CONUJNTO DE ACTIVOS QUE MAXIMIZA EL RENDIMIENTO PARA UN NIVEL DE RIESGO DETERMINADO. Medido a traves de: CORRELACIÓN: ES UNA MEDIDA ESTADÍSTICA DE LA RELACIÓN ENTRE DOS SERIES DE NÚMEROS QUE REPRESENTAN DATOS., EL MODELO DE FIJACIÓN DE ACTIVOS DE CAPITAL (MPAC) Dividido en: ????, RIESGO Y RENDIMIENTO Evaluacion ANALISIS DE SENSIBILIDAD: A TRAVÉS DE VARIAS ALTERNATIVAS POSIBLES PARA OBTENER UNA PERCEPCIÓN DEL GRADO DE VARIACIÓN DE LOS RENDIMIENTOS, Y FINALMENTE ENCONTRANDO LA DIFERENCIA ENTRE ESCENARIOS OPTIMISTA Y PESIMISTA., RIESGO Y RENDIMIENTO Evaluacion COEFICIENTE DE VARIACIÓN: ES UNA MEDIA DISPERSIÓN RELATIVA QUE ES ÚTIL PARA COMPARAR LOS RIESGOS DE LOS ACTIVOS CON DIFERENTES RENDIMIENTOS ESPERADOS., RIESGO TOTAL DE UN VALOR Formado por: ????, RIESGO Y RENDIMIENTO Tipos: ????, PORTAFOLIO EFICIENTE: ES UN CONUJNTO DE ACTIVOS QUE MAXIMIZA EL RENDIMIENTO PARA UN NIVEL DE RIESGO DETERMINADO. Relacionados: LA COMBINACIÓN DE ACTIVOS QUE TIENEN UNA CORRELACIÓN BAJA ENTRE SÍ REDUCEN LA VARIABILIDAD GENERAL DE LOS RENDIMIENTOS DEL PORTAFOLIO, Y POR LO TANTO EL RIESGO. ALGUNOS ACTIVOS SE CONSIDERA NO CORRELACIONADOS, LO QUE QUIERE DECIR QUE NO EXISTE NINGUNA INTERACCIÓN ENTRE SUS RENDIMIENTOS, Y SU COEFICIENTE DE CORRELACIÓN ESTÁ CERCANO A CERO., RIESGO Y RENDIMIENTO Es: LA MEDIDA DE LA INCERTIDUMBRE EN TORNO AL RENDIMIENTO QUE GANARA UNA INVERSIÓN O EN SENTIDO MÁS FORMAL EL GRADO DE VARIACIÓN DE LOS RENDIMIENTOS RELACIONADOS CON UN ACTIVO ESPECÍFICO., COEFICIENTE BETA (B): ÍNDICE DEL GRADO DE MOVIMIENTO AL RENDIMIENTO DEL ACTIVO EN RESPUESTA UN CAMBIO EN EL RENDIMIENTO DEL MERCADO Interpretacion: LOS BETA PUEDEN SER POSITIVOS O NEGATIVOS PERO DEBEN SER SIEMPRE COMPARADOS CON 1. INDICAN EL GRADO DE SENSIBILIDAD AL RENDIMIENTO DEL PORTAFOLIO A LOS CAMBIOS EN EL RENDIMIENTO DEL MERCADO, ASÍ CUANTO MAYOR SEA EL BETA, MAYOR SERÁ EL RENDIMIENTO REQUERIDO., RIESGO NO DIVERSIFICABLE: ES LA PORCIÓN RELEVANTE EL RIESGO DE UN ACTIVO QUE SE ATRIBUYE A FACTORES DEL MERCADO QUE AFECTAN A TODAS LAS EMPRESAS; NO SE PUEDE ELIMINAR A TRAVÉS DE LA DIVERSIFICACIÓN. SE DENOMINA TAMBIÉN RIESGO SISTEMÁTICO). Medido a traves de: COEFICIENTE BETA (B): ÍNDICE DEL GRADO DE MOVIMIENTO AL RENDIMIENTO DEL ACTIVO EN RESPUESTA UN CAMBIO EN EL RENDIMIENTO DEL MERCADO, LA GANANCIA O PÉRDIDA TOTAL QUE EXPERIMENTAN INVERSIÓN EN UN PERIODO ESPECÍFICO. Se calcula: DIVIDIENDO LAS DISTRIBUCIONES EN EFECTIVO DEL ACTIVO DURANTE EL PERÍODO MÁS O CAMBIO EN VALOR, ENTRE EL VALOR DE LA INVERSIÓN AL INICIO DEL PERÍODO., EL GRADO DE CORRELACIÓN: SE MIDE POR EL COEFICIENTE DE CORRELACIÓN QUE VARÍA ENTRE +1 (PERFECTAMENTE CORRELACIONADAS POSITIVAMENTE) Y -1 (PERFECTAMENTE CORRELACIONADAS NEGATIVAMENTE). clases: ????, LA DISTRIBUCIÓN DE PROBABILIDAD: MODELO QUE RELACIONA LAS PROBABILIDADES CON LOS RESULTADOS ASOCIADOS. LA CURTOSIS DE LA CURVA DE DISTRIBUCIÓN SEÑALA LA DISTRIBUCIÓN CON RESPECTO A LA MEDIA DE LA MISMA, ASÍ UNA FIGURA LEPTOCÚRTICA (PUNTUDA) ES MENOS RIESGOSA PORQUE SU DISTRIBUCIÓN ES MENOS DISPERSA CON RESPECTO A SU MEDIA (O RENDIMIENTO ESPERADO). ESTE GRADO DE DISPERSIÓN SE MIDE A TRAVÉS DE LA DESVIACIÓN ESTÁNDAR. Buscando un: PORTAFOLIO EFICIENTE: ES UN CONUJNTO DE ACTIVOS QUE MAXIMIZA EL RENDIMIENTO PARA UN NIVEL DE RIESGO DETERMINADO., RIESGO Y RENDIMIENTO Reacciones frente al riesgo ????, RIESGO Y RENDIMIENTO A traves de: TASA DE RENDIMIENTO TOTAL, COEFICIENTE BETA (B): ÍNDICE DEL GRADO DE MOVIMIENTO AL RENDIMIENTO DEL ACTIVO EN RESPUESTA UN CAMBIO EN EL RENDIMIENTO DEL MERCADO Se obtiene: A TRAVÉS DE LOS RENDIMIENTOS HISTÓRICOS DEL ACTIVO: PLANO CARTESIANO CON EJE HORIZONTAL: RENDIMIENTO DEL MERCADO, Y EJE VERTICAL: RENDIMIENTO DEL ACTIVO. CON EL ANÁLISIS DE REGRESIÓN DE MÍNIMOS CUADRADOS SE OBTENIENE UNA LÍNEA CARACTERÍSTICA QUE RELACIONA LOS PUNTOS, LA PENDIENTE DE ESTA LÍNEA CARACTERÍSTICA ES EL COEFICIENTE BETA, ANALISIS DE SENSIBILIDAD: A TRAVÉS DE VARIAS ALTERNATIVAS POSIBLES PARA OBTENER UNA PERCEPCIÓN DEL GRADO DE VARIACIÓN DE LOS RENDIMIENTOS, Y FINALMENTE ENCONTRANDO LA DIFERENCIA ENTRE ESCENARIOS OPTIMISTA Y PESIMISTA. Buscando un: PORTAFOLIO EFICIENTE: ES UN CONUJNTO DE ACTIVOS QUE MAXIMIZA EL RENDIMIENTO PARA UN NIVEL DE RIESGO DETERMINADO.