WARNING:
JavaScript is turned OFF. None of the links on this concept map will
work until it is reactivated.
If you need help turning JavaScript On, click here.
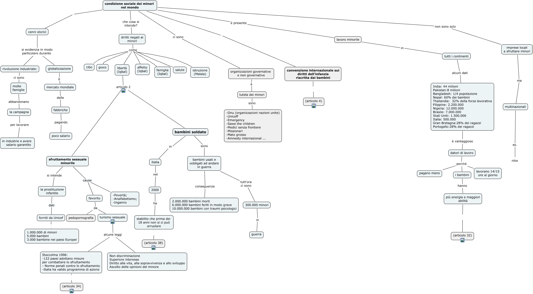
Questa Cmap, creata con IHMC CmapTools, contiene informazioni relative a: smsza-mappa_condizione_minori-gr1, tutela dei minori sono -Onu (organizzazioni nazioni unite) -Uniceff -Emergency -Sawe the children -Medici senza frontiere -Missionari -Mato grosso -Amnesty internazional ..., molte famiglie abbandonano la campagna, diritti negati ai minori come salute, diritti negati ai minori come affetto (Iqbal), imprese locali a sfruttare minori ma multinazionali, lavoro minorile in tutti i continenti, sfruttamento sessuale minorile cause -Povertà; -Analfabetismo; -Inganno, globalizzazione è mercato mondiale, bambini usati e oobligati ad andare in guerra tutt'ora ci sono 300.000 minori, la campagna per lavorare in industrie e avere salario garantito, favorito da pedopornografia, favorito da turismo sessuale, datori di lavoro perchè i bambini, tutti i continenti alcuni dati India: 44 milioni Pakistan:8 milioni Bangladesh: 1/4 popolazione Nepal: 60% dei bambini Thailandia: 32% della forza lavorativa Filippine: 2.200.000 Nigeria: 12.000.000 Brasile: 7.000.000 Stati Uniti: 1.500.000 Italia: 500.000 Gran Bretagna:28% dei ragazzi Portogallo:28% dei ragazzi, diritti negati ai minori come famiglia (Iqbal), fabbriche pagando poco salario, diritti negati ai minori come libertà (Iqbal), condizione sociale dei minori nel mondo che cosa si intende? diritti negati ai minori, più energia e maggiori abilità (articolo 32), turismo sessuale alcune leggi Non discriminazione Superiore interesse Diritto alla vita, alla sopravvivenza e allo sviluppo Ascolto delle opinioni del minore