WARNING:
JavaScript is turned OFF. None of the links on this concept map will
work until it is reactivated.
If you need help turning JavaScript On, click here.
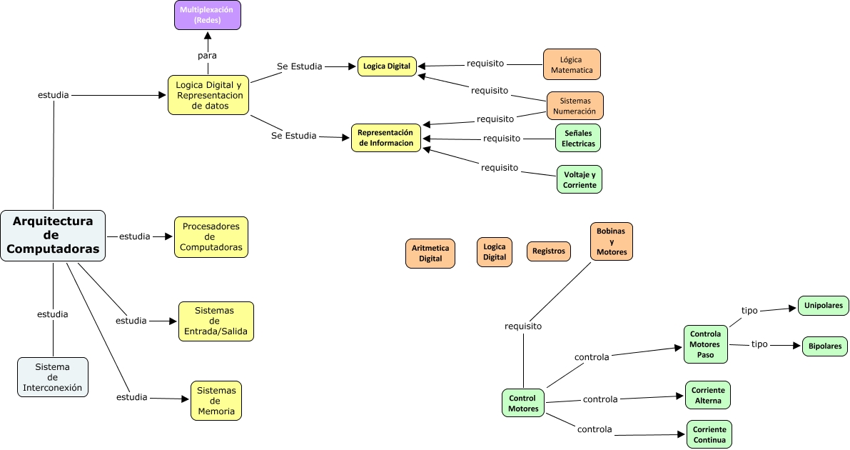
Este Cmap, tiene información relacionada con: Arquitectura Computadoras, Controla Motores Paso tipo Bipolares, Sistemas Numeración requisito Logica Digital, Señales Electricas requisito Representación de Informacion, Control Motores controla Controla Motores Paso, Logica Digital y Representacion de datos Se Estudia Representación de Informacion, Arquitectura de Computadoras estudia Sistemas de Memoria, Logica Digital y Representacion de datos para Multiplexación (Redes), Controla Motores Paso tipo Unipolares, Voltaje y Corriente requisito Representación de Informacion, Sistemas Numeración requisito Representación de Informacion, Arquitectura de Computadoras estudia Sistema de Interconexión, Arquitectura de Computadoras estudia Sistemas de Entrada/Salida, Control Motores controla Corriente Alterna, Arquitectura de Computadoras estudia Procesadores de Computadoras, Logica Digital y Representacion de datos Se Estudia Logica Digital, Bobinas y Motores requisito Control Motores, Arquitectura de Computadoras estudia Logica Digital y Representacion de datos, Control Motores controla Corriente Continua, Lógica Matematica requisito Logica Digital