WARNING:
JavaScript is turned OFF. None of the links on this concept map will
work until it is reactivated.
If you need help turning JavaScript On, click here.
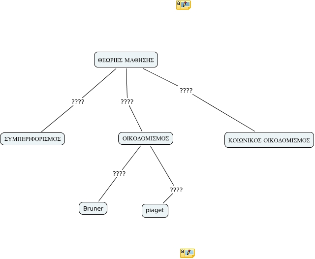
Αυτός ο εννοιολογικός χάρτης, που δημιουργήθηκε με το IHMC Cmap Tools, περιέχει πλήροφορίες που σχετίζονται με: ΘΕΩΡΙΕΣ ΜΑΘΗΣΗΣ, ΟΙΚΟΔΟΜΙΣΜΟΣ ???? Bruner, ΘΕΩΡΙΕΣ ΜΑΘΗΣΗΣ ???? ΣΥΜΠΕΡΙΦΟΡΙΣΜΟΣ, ΟΙΚΟΔΟΜΙΣΜΟΣ ???? piaget, ΘΕΩΡΙΕΣ ΜΑΘΗΣΗΣ ???? ΚΟΙΩΝΙΚΟΣ ΟΙΚΟΔΟΜΙΣΜΟΣ, ΘΕΩΡΙΕΣ ΜΑΘΗΣΗΣ ???? ΟΙΚΟΔΟΜΙΣΜΟΣ