WARNING:
JavaScript is turned OFF. None of the links on this concept map will
work until it is reactivated.
If you need help turning JavaScript On, click here.
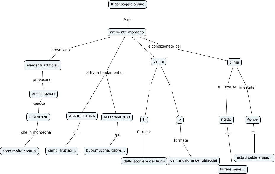
Questa Cmap, creata con IHMC CmapTools, contiene informazioni relative a: Paesaggio alpino nf sp, clima in estate fresco, ambiente montano valli a, ambiente montano attività fondamentali AGRICOLTURA, ambiente montano è condizionato dal clima, ambiente montano attività fondamentali ALLEVAMENTO, elementi artificiali provocano precipitazioni, V formate dall' erosione dei ghiacciai, valli a V, fresco es. estati calde,afose..., Il paesaggio alpino è un ambiente montano, ambiente montano provocano elementi artificiali, U formate dallo scorrere dei fiumi, rigido es. bufere,neve..., precipitazioni spesso GRANDINI, clima in inverno rigido, valli a U, ALLEVAMENTO es. buoi,mucche, capre..., GRANDINI che in montegna sono molto comuni, AGRICOLTURA es. campi,frutteti...