WARNING:
JavaScript is turned OFF. None of the links on this concept map will
work until it is reactivated.
If you need help turning JavaScript On, click here.
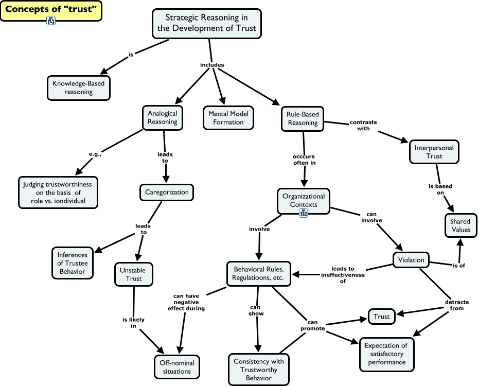
This Concept Map, created with IHMC CmapTools, has information related to: Trust in Automation-Operator's Cognitive Processes-Strategic Reasoning, Analogical Reasoning e.g., Judging trustworthiness on the basis of role vs. iondividual, Consistency with Trustworthy Behavior can promote Trust, Behavioral Rules, Regulatioons, etc. can promote Expectation of satisfactory performance, Organizational Contexts can involve Violation, Unstable Trust is likely in Off-nominal situations, Strategic Reasoning in the Development of Trust includes Mental Model Formation, Caregorization leads to Unstable Trust, Organizational Contexts involve Behavioral Rules, Regulatioons, etc., Rule-Based Reasoning contrasts with Interpersonal Trust, Behavioral Rules, Regulatioons, etc. can show Consistency with Trustworthy Behavior, Strategic Reasoning in the Development of Trust is Knowledge-Based reasoning, Violation leads to ineffectiveness of Behavioral Rules, Regulatioons, etc., Consistency with Trustworthy Behavior can promote Expectation of satisfactory performance, Interpersonal Trust is based on Shared Values, Behavioral Rules, Regulatioons, etc. can promote Trust, Rule-Based Reasoning occcurs often in Organizational Contexts, Behavioral Rules, Regulatioons, etc. can have negative effect during Off-nominal situations, Strategic Reasoning in the Development of Trust includes Rule-Based Reasoning, Caregorization leads to Inferences of Trustee Behavior, Analogical Reasoning leads to Caregorization