WARNING:
JavaScript is turned OFF. None of the links on this concept map will
work until it is reactivated.
If you need help turning JavaScript On, click here.
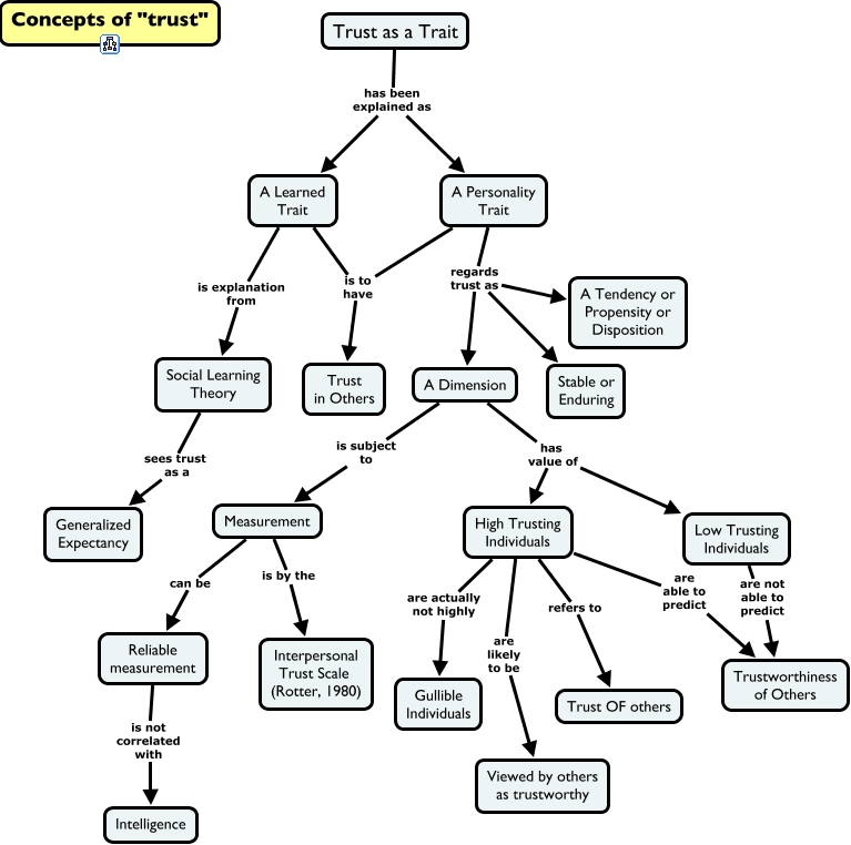
This Concept Map, created with IHMC CmapTools, has information related to: The Psychology of Trust-Trust as a Trait, A Dimension is subject to Measurement, High Trusting Individuals are likely to be Viewed by others as trustworthy, A Personality Trait regards trust as Stable or Enduring, High Trusting Individuals are able to predict Trustworthiness of Others, A Learned Trait is to have Trust in Others, High Trusting Individuals refers to Trust OF others, Trust as a Trait has been explained as A Personality Trait, A Personality Trait regards trust as A Tendency or Propensity or Disposition, High Trusting Individuals are actually not highly Gullible Individuals, Social Learning Theory sees trust as a Generalized Expectancy, A Personality Trait is to have Trust in Others, A Personality Trait regards trust as A Dimension, A Dimension has value of Low Trusting Individuals, Measurement can be Reliable measurement, Reliable measurement is not correlated with Intelligence, Trust as a Trait has been explained as A Learned Trait, A Dimension has value of High Trusting Individuals, Measurement is by the Interpersonal Trust Scale (Rotter, 1980), Low Trusting Individuals are not able to predict Trustworthiness of Others, A Learned Trait is explanation from Social Learning Theory