WARNING:
JavaScript is turned OFF. None of the links on this concept map will
work until it is reactivated.
If you need help turning JavaScript On, click here.
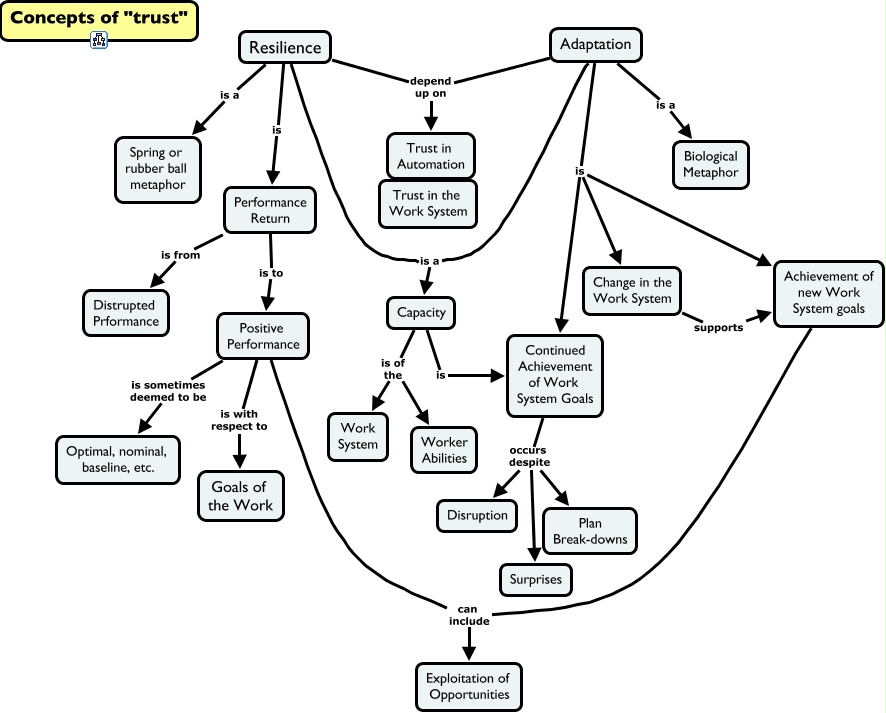
This Concept Map, created with IHMC CmapTools, has information related to: Trust in Automation-Resilience & Adaptation, Continued Achievement of Work System Goals occurs despite Plan Break-downs, Resilience is a Spring or rubber ball metaphor, Capacity is of the Work System, Continued Achievement of Work System Goals occurs despite Disruption, Change in the Work System supports Achievement of new Work System goals, Capacity is of the Worker Abilities, Resilience is a Capacity, Positive Performance is with respect to Goals of the Work, Resilience depend up on Trust in Automation, Adaptation is a Capacity, Continued Achievement of Work System Goals occurs despite Surprises, Achievement of new Work System goals can include Exploitation of Opportunities, Performance Return is to Positive Performance, Capacity is Continued Achievement of Work System Goals, Adaptation is Change in the Work System, Performance Return is from Distrupted Prformance, Positive Performance is sometimes deemed to be Optimal, nominal, baseline, etc., Resilience is Performance Return, Adaptation is Continued Achievement of Work System Goals, Adaptation is a Biological Metaphor