WARNING:
JavaScript is turned OFF. None of the links on this concept map will
work until it is reactivated.
If you need help turning JavaScript On, click here.
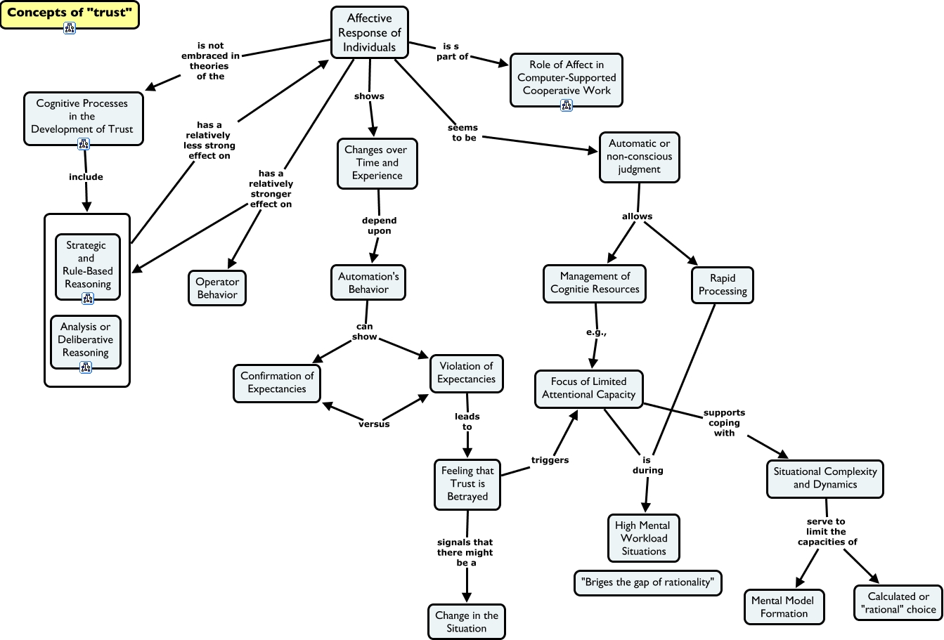
This Concept Map, created with IHMC CmapTools, has information related to: Trust in Automation-Operator's Cognitive Processes-Affective Response, Affective Response of Individuals has a relatively stronger effect on Operator Behavior, Affective Response of Individuals shows Changes over Time and Experience, Feeling that Trust is Betrayed signals that there might be a Change in the Situation, Changes over Time and Experience depend upon Automation's Behavior, Affective Response of Individuals seems to be Automatic or non-conscious judgment, Automatic or non-conscious judgment allows Management of Cognitie Resources, Affective Response of Individuals has a relatively stronger effect on ????, Affective Response of Individuals is not embraced in theories of the Cognitive Processes in the Development of Trust, Violation of Expectancies leads to Feeling that Trust is Betrayed, Situational Complexity and Dynamics serve to limit the capacities of Mental Model Formation, Rapid Processing is during High Mental Workload Situations, Feeling that Trust is Betrayed triggers Focus of Limited Attentional Capacity, Automation's Behavior can show Violation of Expectancies, Management of Cognitie Resources e.g., Focus of Limited Attentional Capacity, Affective Response of Individuals is s part of Role of Affect in Computer-Supported Cooperative Work, Automatic or non-conscious judgment allows Rapid Processing, Situational Complexity and Dynamics serve to limit the capacities of Calculated or "rational" choice, Cognitive Processes in the Development of Trust include ????, ???? has a relatively less strong effect on Affective Response of Individuals, Automation's Behavior can show Confirmation of Expectancies