WARNING:
JavaScript is turned OFF. None of the links on this concept map will
work until it is reactivated.
If you need help turning JavaScript On, click here.
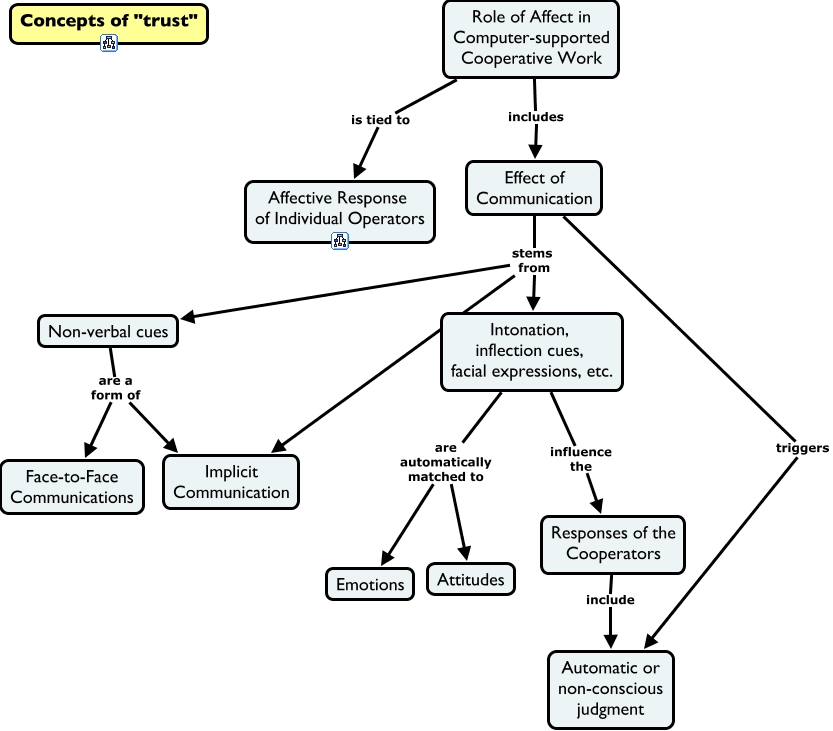
This Concept Map, created with IHMC CmapTools, has information related to: Organizational Trust-Role of Affect in Computer-Supported Cooperative work, Intonation, inflection cues, facial expressions, etc. are automatically matched to Attitudes, Effect of Communication stems from Intonation, inflection cues, facial expressions, etc., Non-verbal cues are a form of Implicit Communication, Role of Affect in Computer-supported Cooperative Work is tied to Affective Response of Individual Operators, Responses of the Cooperators include Automatic or non-conscious judgment, Non-verbal cues are a form of Face-to-Face Communications, Role of Affect in Computer-supported Cooperative Work includes Effect of Communication, Intonation, inflection cues, facial expressions, etc. are automatically matched to Emotions, Effect of Communication triggers Automatic or non-conscious judgment, Intonation, inflection cues, facial expressions, etc. influence the Responses of the Cooperators, Effect of Communication stems from Non-verbal cues, Effect of Communication stems from Implicit Communication