WARNING:
JavaScript is turned OFF. None of the links on this concept map will
work until it is reactivated.
If you need help turning JavaScript On, click here.
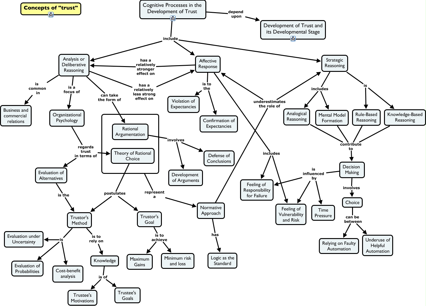
This Concept Map, created with IHMC CmapTools, has information related to: Interpersonal Trust-Cognitive Processes in Development of Trust, Decision Making is influenced by Time Pressure, Cognitive Processes in the Development of Trust depend upon Development of Trust and its Developmental Stage, Organizational Psychology regards trust in terms of Evaluation of Alternatives, Trustor's Method is Evaluation under Uncertainty, Trustor's Method is to rely on Knowledge, Rational Argumentation involves Defense of Conclusions, Rational Argumentation involves Development of Arguments, Cognitive Processes in the Development of Trust include Affective Response, Analysis or Deliberative Reasoning has a relatively less strong effect on Affective Response, Analysis or Deliberative Reasoning is a focus of Organizational Psychology, Strategic Reasoning is Rule-Based Reasoning, Analogical Reasoning contribute to Decision Making, Strategic Reasoning includes Mental Model Formation, Decision Making involves Choice, Decision Making is influenced by Feeling of Responsibility for Failure, Strategic Reasoning includes Analogical Reasoning, Affective Response has a relatively stronger effect on Analysis or Deliberative Reasoning, Organizational Psychology regards trust in terms of Theory of Rational Choice, Trustor's Goal is to achieve Minimum risk and loss, Knowledge-Based Reasoning contribute to Decision Making