WARNING:
JavaScript is turned OFF. None of the links on this concept map will
work until it is reactivated.
If you need help turning JavaScript On, click here.
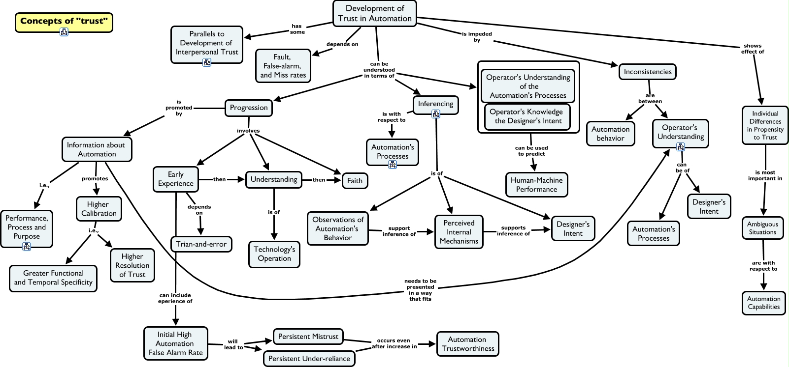
This Concept Map, created with IHMC CmapTools, has information related to: Trust in Automation-Development of Trust1, Persistent Mistrust occurs even after increase in Automation Trustworthiness, Progression involves Early Experience, Inferencing is of Perceived Internal Mechanisms, Development of Trust in Automation can be understood in terms of Progression, Early Experience depends on Trian-and-error, Ambiguous Situations are with respect to Automation Capabilities, Information about Automation needs to be presented in a way that fits Operator's Understanding, Progression involves Understanding, Individual Differences in Propensity to Trust is most important in Ambiguous Situations, Understanding then Faith, Progression is promoted by Information about Automation, Inferencing is with respect to Automation's Processes, Inferencing is of Observations of Automation's Behavior, Perceived Internal Mechanisms supports inference of Designer's Intent, Development of Trust in Automation shows effect of Individual Differences in Propensity to Trust, Early Experience can include eperience of Initial High Automation False Alarm Rate, Development of Trust in Automation can be understood in terms of Inferencing, Early Experience then Understanding, Inconsistencies are between Automation behavior, ???? can be used to predict Human-Machine Performance