WARNING:
JavaScript is turned OFF. None of the links on this concept map will
work until it is reactivated.
If you need help turning JavaScript On, click here.
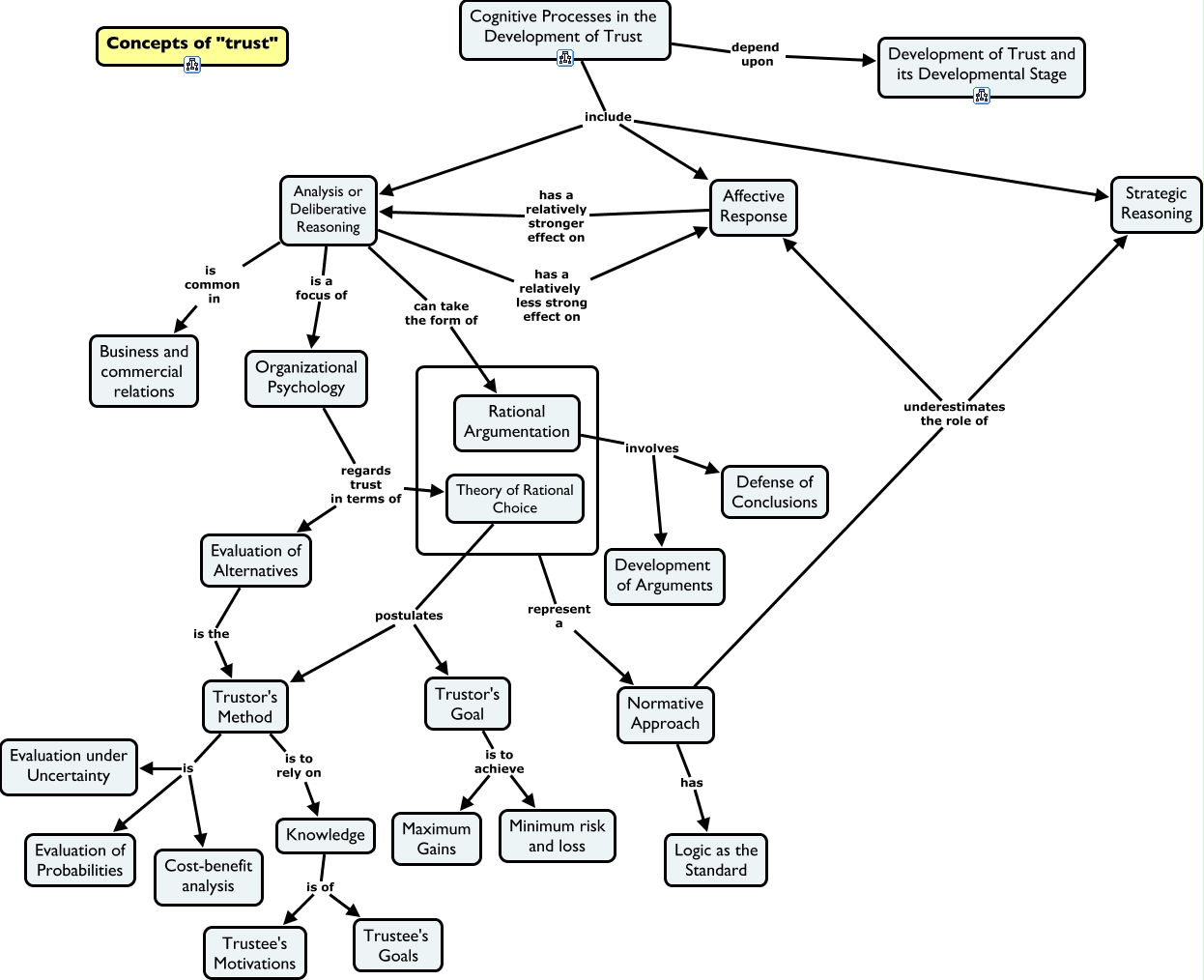
This Concept Map, created with IHMC CmapTools, has information related to: Trust in Automation-Operator's Cognitive Processes-Analytical Reasoning, Analysis or Deliberative Reasoning is a focus of Organizational Psychology, Cognitive Processes in the Development of Trust include Affective Response, Cognitive Processes in the Development of Trust include Analysis or Deliberative Reasoning, Trustor's Method is to rely on Knowledge, Cognitive Processes in the Development of Trust depend upon Development of Trust and its Developmental Stage, Trustor's Goal is to achieve Maximum Gains, Evaluation of Alternatives is the Trustor's Method, Analysis or Deliberative Reasoning has a relatively less strong effect on Affective Response, Affective Response has a relatively stronger effect on Analysis or Deliberative Reasoning, Trustor's Goal is to achieve Minimum risk and loss, Analysis or Deliberative Reasoning can take the form of Rational Argumentation, Normative Approach underestimates the role of Strategic Reasoning, ???? represent a Normative Approach, Knowledge is of Trustee's Motivations, Rational Argumentation involves Development of Arguments, Theory of Rational Choice postulates Trustor's Goal, Analysis or Deliberative Reasoning is common in Business and commercial relations, Trustor's Method is Evaluation of Probabilities, Trustor's Method is Cost-benefit analysis, Theory of Rational Choice postulates Trustor's Method