WARNING:
JavaScript is turned OFF. None of the links on this concept map will
work until it is reactivated.
If you need help turning JavaScript On, click here.
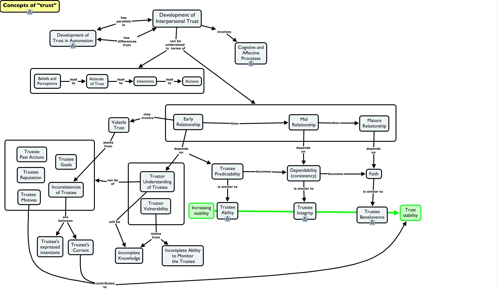
This Concept Map, created with IHMC CmapTools, has information related to: Interpersonal Trust-Development of Interpersonal Trust, Trustee Predictability becomes Dependability (consistency), Dependability (consistency) is similar to Trustee Integrity, Early Relationship then Mid Relationship, Faith is similar to Trustee Benelovence, Trustor Understanding of Trustee can be of ????, Intentions lead to Actions, Development of Interpersonal Trust involves Cogntive and Affective Processes, Attitude of Trust lead to Intentions, Trustor Understanding of Trustee will be Incomplete Knowledge, Trustee's Current contributes to Trust stability, Trustor Vulnerability stems from Incomplete Ability to Monitor the Trustee, Inconsistencies of Trustee are between Trustee's Current, Development of Interpersonal Trust can be understood in terms of ????, Inconsistencies of Trustee are between Trustee's expressed intentions, Dependability (consistency) becomes Faith, Early Relationship may involve Volatile Trust, Mature Relationship depends on Faith, Trustor Vulnerability stems from Incomplete Knowledge, Volatile Trust stems from Inconsistencies of Trustee, Trustee Motives contributes to Trust stability