WARNING:
JavaScript is turned OFF. None of the links on this concept map will
work until it is reactivated.
If you need help turning JavaScript On, click here.
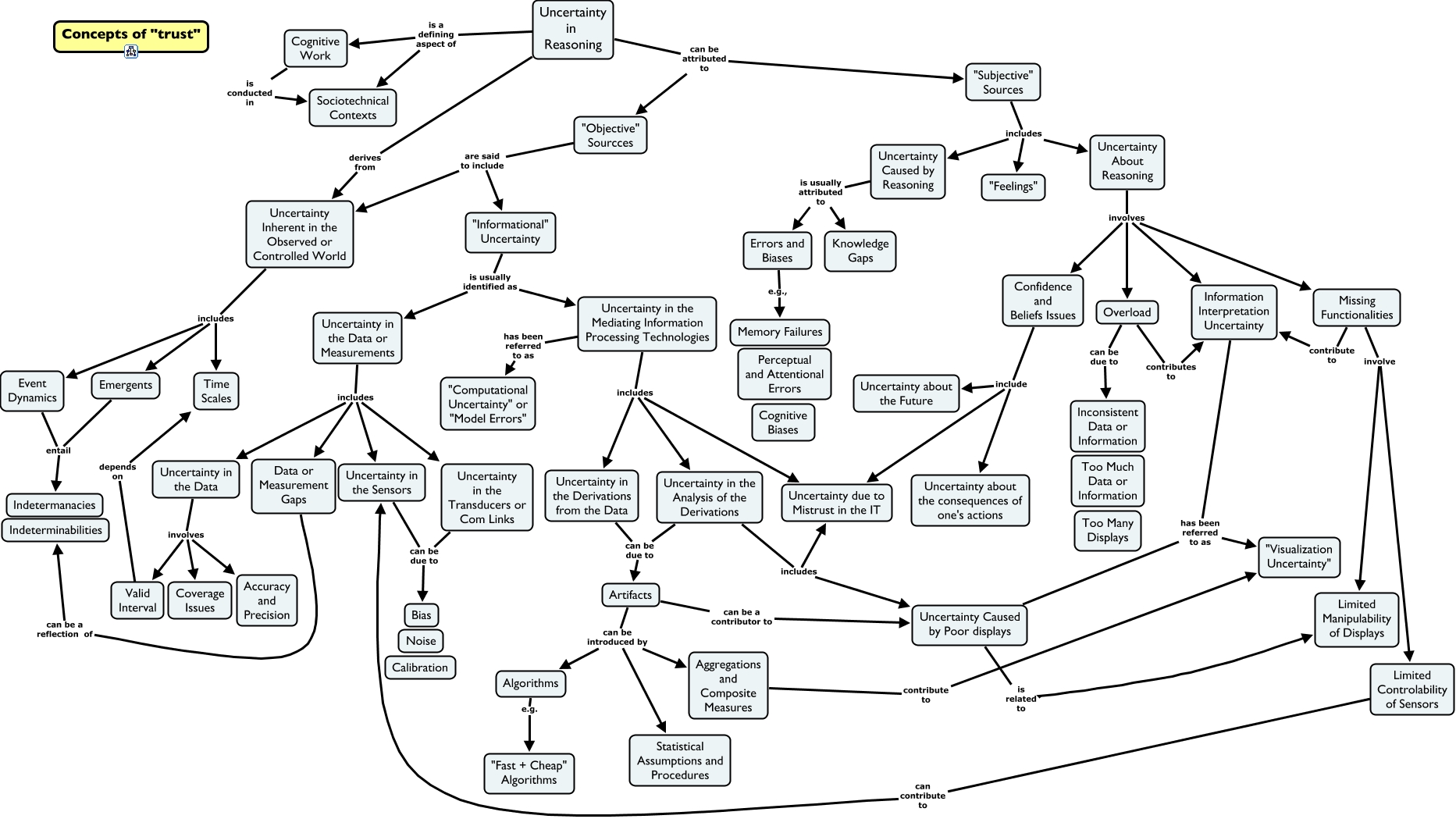
This Concept Map, created with IHMC CmapTools, has information related to: Trust in Automation-Effect of Uncertainty, Uncertainty in the Analysis of the Derivations can be due to Artifacts, Uncertainty in the Mediating Information Processing Technologies includes Uncertainty due to Mistrust in the IT, Uncertainty Caused by Poor displays is related to Limited Manipulability of Displays, Confidence and Beliefs Issues include Uncertainty due to Mistrust in the IT, Artifacts can be introduced by Aggregations and Composite Measures, "Subjective" Sources includes Uncertainty About Reasoning, Confidence and Beliefs Issues include Uncertainty about the consequences of one's actions, Uncertainty in Reasoning derives from Uncertainty Inherent in the Observed or Controlled World, Uncertainty About Reasoning involves Information Interpretation Uncertainty, Valid Interval depends on Time Scales, "Subjective" Sources includes "Feelings", "Objective" Sourcces are said to include Uncertainty Inherent in the Observed or Controlled World, Data or Measurement Gaps can be a reflection of Indeterminabilities, Missing Functionalities involve Limited Manipulability of Displays, Uncertainty in the Mediating Information Processing Technologies has been referred to as "Computational Uncertainty" or "Model Errors", Overload can be due to Inconsistent Data or Information, Information Interpretation Uncertainty has been referred to as "Visualization Uncertainty", "Informational" Uncertainty is usually identified as Uncertainty in the Data or Measurements, Algorithms e.g. "Fast + Cheap" Algorithms, Uncertainty in the Data involves Accuracy and Precision