WARNING:
JavaScript is turned OFF. None of the links on this concept map will
work until it is reactivated.
If you need help turning JavaScript On, click here.
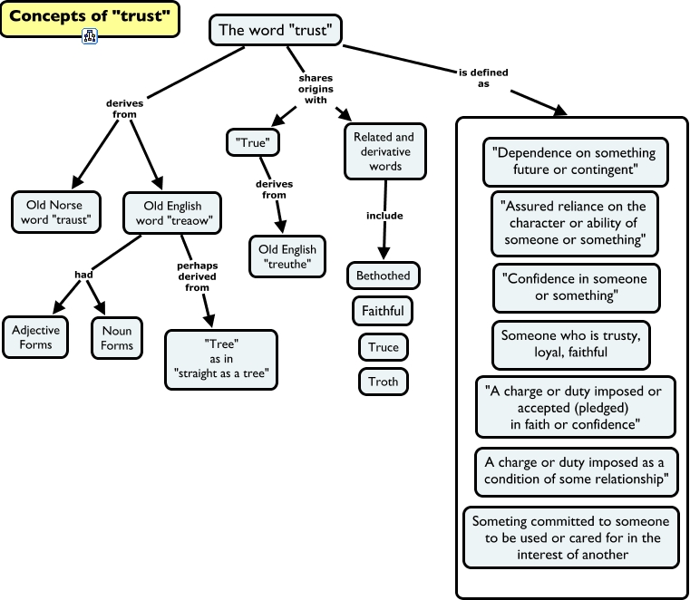
This Concept Map, created with IHMC CmapTools, has information related to: The Concept of Trust-The Word 'trust', Old English word "treaow" had Noun Forms, The word "trust" derives from Old English word "treaow", The word "trust" shares origins with "True", The word "trust" shares origins with Related and derivative words, "True" derives from Old English "treuthe", Old English word "treaow" had Adjective Forms, The word "trust" is defined as, Related and derivative words include Bethothed, The word "trust" derives from Old Norse word "traust", Old English word "treaow" perhaps derived from "Tree" as in "straight as a tree"