WARNING:
JavaScript is turned OFF. None of the links on this concept map will
work until it is reactivated.
If you need help turning JavaScript On, click here.
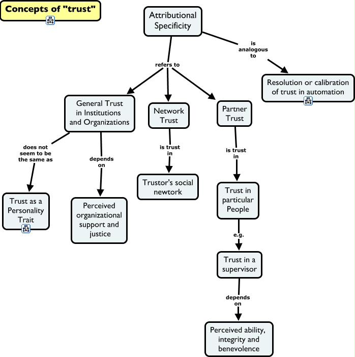
This Concept Map, created with IHMC CmapTools, has information related to: Interpersonal Trust-Attributional Specificity of Trust, Trust in a supervisor depends on Perceived ability, integrity and benevolence, Attributional Specificity refers to Partner Trust, Attributional Specificity refers to General Trust in Institutions and Organizations, General Trust in Institutions and Organizations does not seem to be the same as Trust as a Personality Trait, Attributional Specificity refers to Network Trust, Trust in particular People e.g. Trust in a supervisor, Network Trust is trust in Trustor's social newtork, General Trust in Institutions and Organizations depends on Perceived organizational support and justice, Attributional Specificity is analogous to Resolution or calibration of trust in automation, Partner Trust is trust in Trust in particular People