WARNING:
JavaScript is turned OFF. None of the links on this concept map will
work until it is reactivated.
If you need help turning JavaScript On, click here.
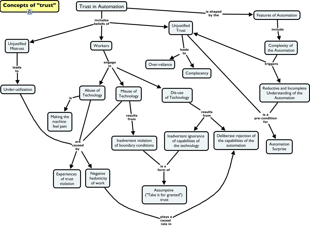
This Concept Map, created with IHMC CmapTools, has information related to: Trust in Automation Top Map, Unjustified Trust is a pre-condition for Automation Surprise, Unjustified Mistrust leads to Under-utilization, Trust in Automation is shaped by the Features of Automation, Features of Automation include Complexity of the Automation, Misuse of Technology results from Inadvertent violation of boundary conditions, Trust in Automation includes beliefs of Workers, Complexity of the Automation triggers Reductive and Incomplete Understanding of the Automation, Negative hedonicity of work plays a causal role in Deliberate rejection of the capabilities of the automation, Workers engage in Abuse of Technology, Inadvertent ignorance of capabilities of the technology is a form of Assumptive ("Take it for granted") trust, Trust in Automation includes beliefs of Unjustified Trust, Unjustified Trust leads to Complacency, Abuse of Technology are caused by Experiences of trust violation, Abuse of Technology are caused by Negative hedonicity of work, Complexity of the Automation triggers Unjustified Trust, Dis-use of Technology results from Deliberate rejection of the capabilities of the automation, Under-utilization are caused by Negative hedonicity of work, Dis-use of Technology results from Inadvertent ignorance of capabilities of the technology, Under-utilization are caused by Experiences of trust violation, Workers engage in Dis-use of Technology