WARNING:
JavaScript is turned OFF. None of the links on this concept map will
work until it is reactivated.
If you need help turning JavaScript On, click here.
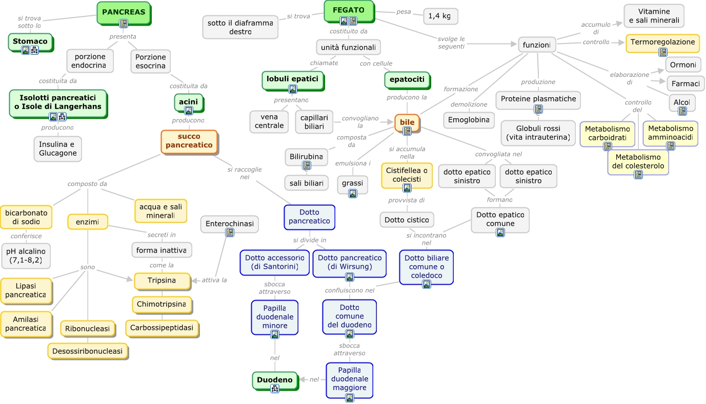
Questa Cmap, creata con IHMC CmapTools, contiene informazioni relative a: Fegato e pancreas, enzimi sono Amilasi pancreatica, Dotto cistico si incontrano nel Dotto biliare comune o coledoco, FEGATO svolge le seguenti funzioni, enzimi secreti in forma inattiva, Porzione esocrina costituita da acini, Bilirubina e sali biliari, dotto epatico sinistro formano Dotto epatico comune, PANCREAS presenta porzione endocrina, Papilla duodenale minore nel Duodeno, Chimotripsina Carbossipeptidasi, bile convogliata nel dotto epatico sinistro, unità funzionali con cellule epatociti, Dotto accessorio (di Santorini) sbocca attraverso Papilla duodenale minore, Isolotti pancreatici o Isole di Langerhans producono Insulina e Glucagone, acini producono succo pancreatico, unità funzionali chiamate lobuli epatici, Papilla duodenale maggiore nel Duodeno, FEGATO costituito da unità funzionali, funzioni controllo del Metabolismo amminoacidi, Dotto pancreatico (di Wirsung) confluiscono nel Dotto comune del duodeno