WARNING:
JavaScript is turned OFF. None of the links on this concept map will
work until it is reactivated.
If you need help turning JavaScript On, click here.
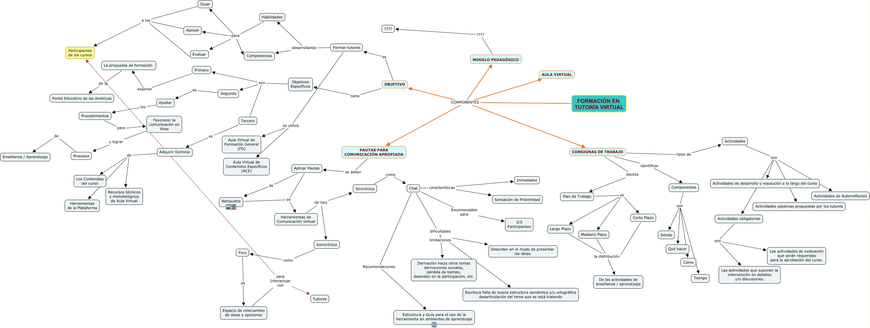
Este Cmap, tiene información relacionada con: Bloque I - Formación en Tutoría Virtual, Adquirir Dominio de Herramientas de la Plataforma, Sincrónica como Chat, Herramientas de Comunicación Virtual de tipo Asincrónica, Segundo es Ajustar, Habilidades para Competencias, FORMACIÓN EN TUTORÍA VIRTUAL COMPONENTES PAUTAS PARA COMUNICACIÓN APROPIADA, OBJETIVO tiene Objetivos Específicos, PAUTAS PARA COMUNICACIÓN APROPIADA se deben Aplicar Pautas, Asincrónica como Foro, Habilidades para Apoyar, CONSIGNAS DE TRABAJO pautas Plan de Trabajo, Espacio de intercambio de ideas y opiniones para Interactuar con Tutores, Ajustar los Procedimientos, OBJETIVO es Formar tutores, Actividades son Actividades de Autorreflexión, Actividades son Actividades optativas propuestas por los tutores, Corto Plazo la distribución De las actividades de enseñanza / aprendizaje, Plan de Trabajo es Corto Plazo, Evaluar a los Participantes de los cursos, Objetivos Específicos son Segundo