WARNING:
JavaScript is turned OFF. None of the links on this concept map will
work until it is reactivated.
If you need help turning JavaScript On, click here.
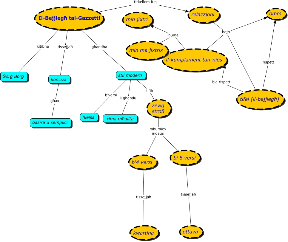
This Concept Map, created with IHMC CmapTools, has information related to: Il-Bejjiegħ tal-gazzetti, relazzjoni bejn omm, tifel (il-bejjiegħ) bla rispett il-kumplament tan-nies, bi 8 versi tissejjaħ ottava, konċiża għax qasira u sempliċi, stil modern b'versi ħielsa, relazzjoni bejn il-kumplament tan-nies, Il-Bejjiegħ tal-Gazzetti tissejjaħ konċiża, żewġ strofi mhumiex indaqs b'4 versi, b'4 versi tissejjaħ kwartina, stil modern li għandu rima mħallta, relazzjoni bejn tifel (il-bejjiegħ), tifel (il-bejjiegħ) rispett omm, il-kumplament tan-nies huma min jixtri, Il-Bejjiegħ tal-Gazzetti titkellem fuq relazzjoni, Il-Bejjiegħ tal-Gazzetti għandha stil modern, Il-Bejjiegħ tal-Gazzetti kitibha Ġorġ Borg, il-kumplament tan-nies huma min ma jixtrix, żewġ strofi mhumiex indaqs bi 8 versi, stil modern li fih żewġ strofi