WARNING:
JavaScript is turned OFF. None of the links on this concept map will
work until it is reactivated.
If you need help turning JavaScript On, click here.
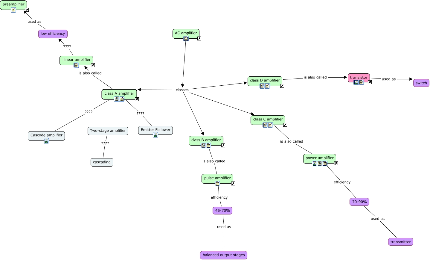
This Concept Map, created with IHMC CmapTools, has information related to: AC amplifier, class A amplifier ???? Emitter Follower, 45-70% used as balanced output stages, AC amplifier classes class D amplifier, Two-stage amplifier ???? cascading, transistor used as switch, pulse amplifier efficiency 45-70%, class A amplifier ???? Cascode amplifier, class C amplifier is also called power amplifier, AC amplifier classes class B amplifier, low efficiency used as preamplifier, power amplifier efficiency 70-90%, 70-90% used as transmitter, AC amplifier classes class C amplifier, class A amplifier is also called linear amplifier, class D amplifier is also called transistor, AC amplifier classes class A amplifier, class B amplifier is also called pulse amplifier, linear amplifier ???? low efficiency