Warning:
JavaScript is turned OFF. None of the links on this page will work until it is reactivated.
If you need help turning JavaScript On, click here.
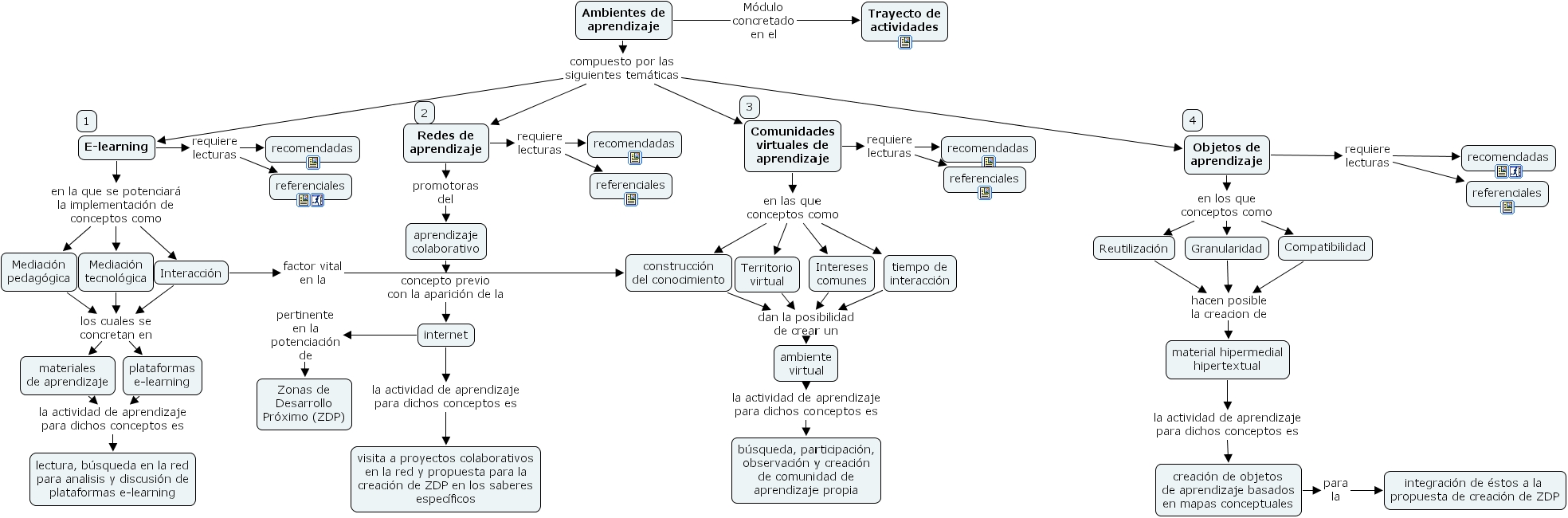
The Concept Map you are trying to access has information related to:
Comunidades virtuales de aprendizaje requiere lecturas recomendadas, Comunidades virtuales de aprendizaje requiere lecturas referenciales, E-learning en la que se potenciar� la implementaci�n de conceptos como Interacci�n, E-learning en la que se potenciar� la implementaci�n de conceptos como Mediaci�n pedag�gica, E-learning en la que se potenciar� la implementaci�n de conceptos como Mediaci�n tecnol�gica, Granularidad hacen posible la creacion de material hipermedial hipertextual, materiales de aprendizaje la actividad de aprendizaje para dichos conceptos es lectura, b�squeda en la red para analisis y discusi�n de plataformas e-learning, aprendizaje colaborativo concepto previo con la aparici�n de la internet, Reutilizaci�n hacen posible la creacion de material hipermedial hipertextual, creaci�n de objetos de aprendizaje basados en mapas conceptuales para la integraci�n de �stos a la propuesta de creaci�n de ZDP, Interacci�n los cuales se concretan en plataformas e-learning, Interacci�n los cuales se concretan en materiales de aprendizaje, internet pertinente en la potenciaci�n de Zonas de Desarrollo Pr�ximo (ZDP), tiempo de interacci�n dan la posibilidad de crear un ambiente virtual, Intereses comunes dan la posibilidad de crear un ambiente virtual, Objetos de aprendizaje en los que conceptos como Compatibilidad, Objetos de aprendizaje en los que conceptos como Reutilizaci�n, Objetos de aprendizaje en los que conceptos como Granularidad, Ambientes de aprendizaje compuesto por las siguientes tem�ticas Objetos de aprendizaje, Ambientes de aprendizaje compuesto por las siguientes tem�ticas E-learning, Ambientes de aprendizaje compuesto por las siguientes tem�ticas Comunidades virtuales de aprendizaje, Ambientes de aprendizaje compuesto por las siguientes tem�ticas Redes de aprendizaje, Interacci�n factor vital en la construcci�n del conocimiento, Compatibilidad hacen posible la creacion de material hipermedial hipertextual, plataformas e-learning la actividad de aprendizaje para dichos conceptos es lectura, b�squeda en la red para analisis y discusi�n de plataformas e-learning, Territorio virtual dan la posibilidad de crear un ambiente virtual, construcci�n del conocimiento dan la posibilidad de crear un ambiente virtual, Mediaci�n tecnol�gica los cuales se concretan en plataformas e-learning, Mediaci�n tecnol�gica los cuales se concretan en materiales de aprendizaje, material hipermedial hipertextual la actividad de aprendizaje para dichos conceptos es creaci�n de objetos de aprendizaje basados en mapas conceptuales, Objetos de aprendizaje requiere lecturas referenciales, Objetos de aprendizaje requiere lecturas recomendadas, Comunidades virtuales de aprendizaje en las que conceptos como tiempo de interacci�n, Comunidades virtuales de aprendizaje en las que conceptos como Intereses comunes, Comunidades virtuales de aprendizaje en las que conceptos como Territorio virtual, Comunidades virtuales de aprendizaje en las que conceptos como construcci�n del conocimiento, internet la actividad de aprendizaje para dichos conceptos es visita a proyectos colaborativos en la red y propuesta para la creaci�n de ZDP en los saberes espec�ficos, Mediaci�n pedag�gica los cuales se concretan en plataformas e-learning, Mediaci�n pedag�gica los cuales se concretan en materiales de aprendizaje, Redes de aprendizaje requiere lecturas recomendadas, Redes de aprendizaje requiere lecturas referenciales, Redes de aprendizaje promotoras del aprendizaje colaborativo, Ambientes de aprendizaje M�dulo concretado en el Trayecto de actividades, ambiente virtual la actividad de aprendizaje para dichos conceptos es b�squeda, participaci�n, observaci�n y creaci�n de comunidad de aprendizaje propia, E-learning requiere lecturas referenciales, E-learning requiere lecturas recomendadas