WARNING:
JavaScript is turned OFF. None of the links on this concept map will
work until it is reactivated.
If you need help turning JavaScript On, click here.
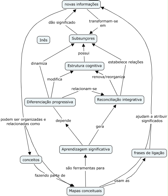
Este Cmap, tiene información relacionada con: Aprendizagem significativa, Mapas conceituais são ferramentas para Aprendizagem significativa, Mapas conceituais ajudam a atribuir significados ????, novas informações transformam-se em Subsunçores, Aprendizagem significativa depende Diferenciação progressiva, Estrutura cognitiva possui Subsunçores, novas informações podem ser organizadas e relacionadas como conceitos, Aprendizagem significativa gera Reconciliação integrativa, Mapas conceituais usam as frases de ligação, Diferenciação progressiva modifica Estrutura cognitiva, Reconciliação integrativa estabelece relações Subsunçores, frases de ligação ajudam a atribuir significados ????, Diferenciação progressiva relacionam-se Reconciliação integrativa, Reconciliação integrativa renova/reorganiza Estrutura cognitiva, conceitos fazendo parte de Mapas conceituais, Subsunçores dão significado novas informações, Diferenciação progressiva dinamiza Subsunçores, novas informações podem ser organizadas e relacionadas como Mapas conceituais