WARNING:
JavaScript is turned OFF. None of the links on this concept map will
work until it is reactivated.
If you need help turning JavaScript On, click here.
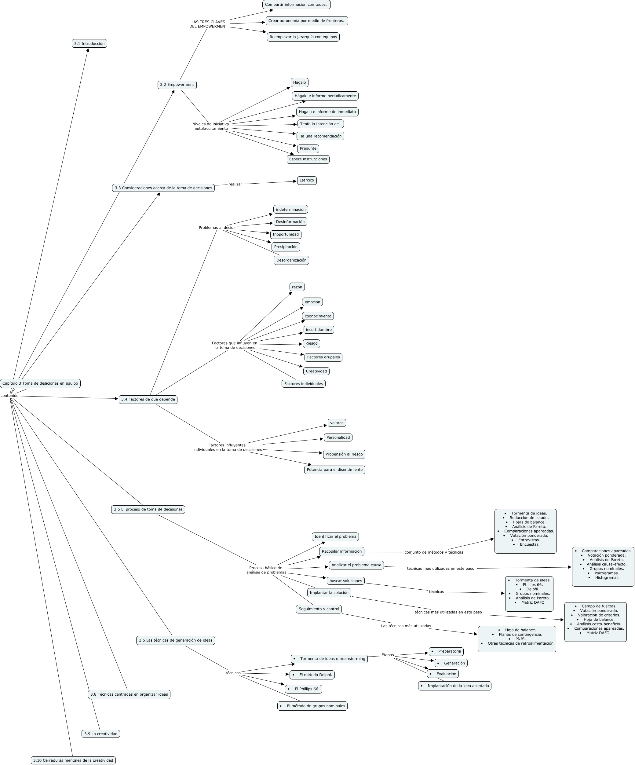
Este Cmap, tiene información relacionada con: 6.3 Toma de desiciones en equipo, 3.4 Factores de que depende Factores que influyen en la toma de decisiones Factores grupales, 3.4 Factores de que depende Factores que influyen en la toma de decisiones razón, 3.6 Las técnicas de generación de ideas técnicas • El método de grupos nominales, 3.2 Empowerment Niveles de iniciativa autofacultamiento Ha una recomendación, Capítulo 3 Toma de desiciones en equipo contenido 3.8 Técnicas centradas en organizar ideas, buscar soluciones técnicas • Tormenta de ideas. • Phillips 66. • Delphi. • Grupos nominales. • Análisis de Pareto. • Matriz DAFO, Capítulo 3 Toma de desiciones en equipo contenido 3.6 Las técnicas de generación de ideas, • Tormenta de ideas o brainstorming Etapas • Generación, 3.4 Factores de que depende Factores influyentes individuales en la toma de decisiones Potencia para el disentimiento, 3.4 Factores de que depende Problemas al decidir indeterminación, 3.4 Factores de que depende Factores influyentes individuales en la toma de decisiones Personalidad, 3.4 Factores de que depende Problemas al decidir Desinformación, 3.4 Factores de que depende Problemas al decidir Desorganización, Capítulo 3 Toma de desiciones en equipo contenido 3.9 La creatividad, 3.4 Factores de que depende Factores que influyen en la toma de decisiones Riesgo, Seguimiento y control Las técnicas más utilizadas • Hoja de balance. • Planes de contingencia. • PNIS. • Otras técnicas de retroalimentación, 3.2 Empowerment Niveles de iniciativa autofacultamiento Hágalo, 3.4 Factores de que depende Factores que influyen en la toma de decisiones coonocimiento, 3.2 Empowerment LAS TRES CLAVES DEL EMPOWERMENT Compartir información con todos., 3.4 Factores de que depende Problemas al decidir Inoportunidad