WARNING:
JavaScript is turned OFF. None of the links on this concept map will
work until it is reactivated.
If you need help turning JavaScript On, click here.
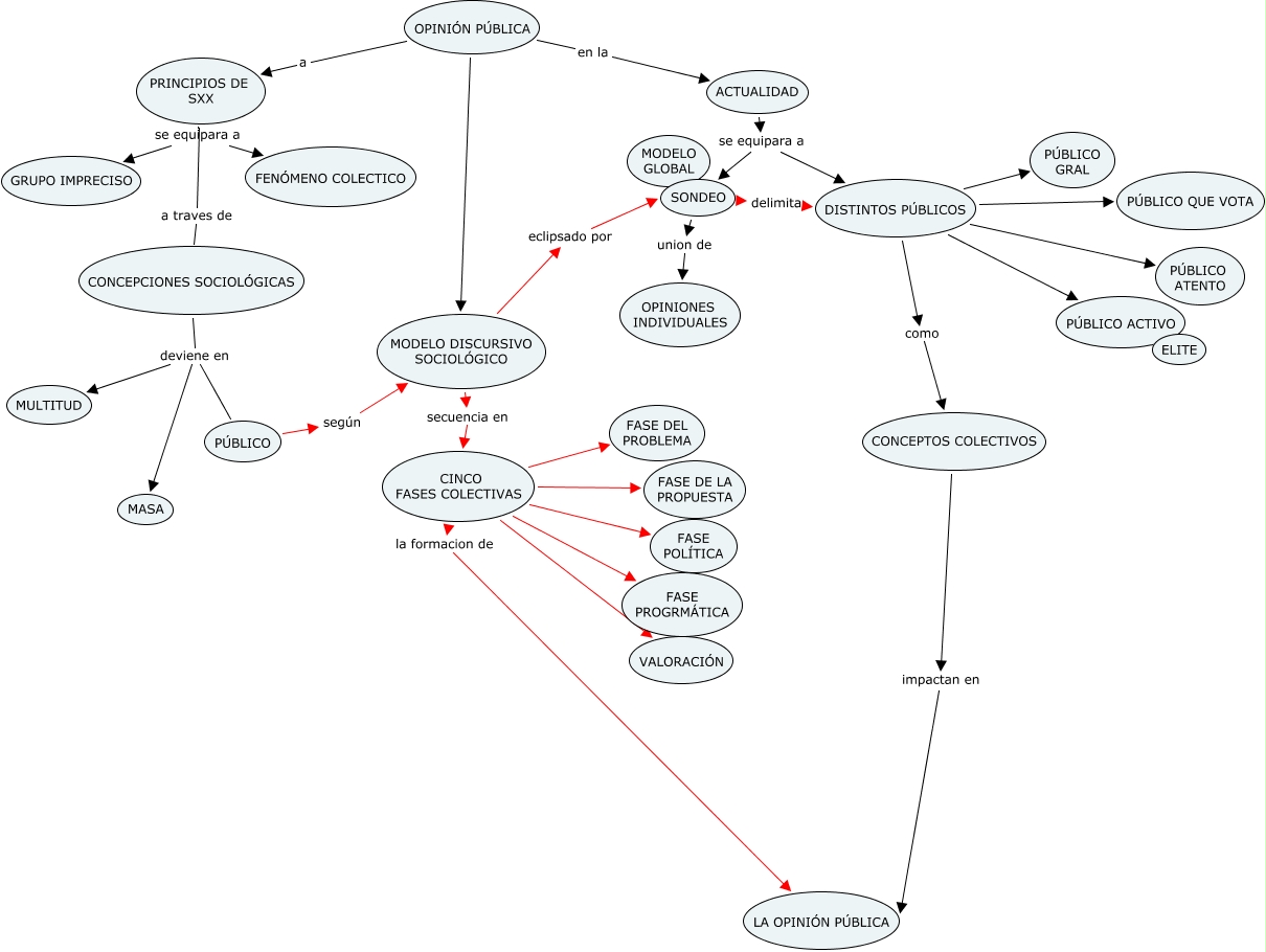
Este Cmap, tiene información relacionada con: CAPITULO TRES VINCENT PRICE, OPINIÓN PÚBLICA MODELO DISCURSIVO SOCIOLÓGICO, PRINCIPIOS DE SXX se equipara a GRUPO IMPRECISO, PRINCIPIOS DE SXX se equipara a FENÓMENO COLECTICO, SONDEO delimita DISTINTOS PÚBLICOS, DISTINTOS PÚBLICOS PÚBLICO ACTIVO, ACTUALIDAD se equipara a DISTINTOS PÚBLICOS, MODELO DISCURSIVO SOCIOLÓGICO eclipsado por SONDEO, CONCEPTOS COLECTIVOS impactan en LA OPINIÓN PÚBLICA, PÚBLICO ACTIVO ELITE, ACTUALIDAD se equipara a SONDEO, OPINIÓN PÚBLICA en la ACTUALIDAD, CONCEPCIONES SOCIOLÓGICAS deviene en MULTITUD, DISTINTOS PÚBLICOS PÚBLICO GRAL, OPINIÓN PÚBLICA a PRINCIPIOS DE SXX, CINCO FASES COLECTIVAS FASE DE LA PROPUESTA, CONCEPCIONES SOCIOLÓGICAS deviene en MASA, CINCO FASES COLECTIVAS FASE POLÍTICA, CINCO FASES COLECTIVAS FASE PROGRMÁTICA, DISTINTOS PÚBLICOS PÚBLICO QUE VOTA, DISTINTOS PÚBLICOS PÚBLICO ATENTO