WARNING:
JavaScript is turned OFF. None of the links on this concept map will
work until it is reactivated.
If you need help turning JavaScript On, click here.
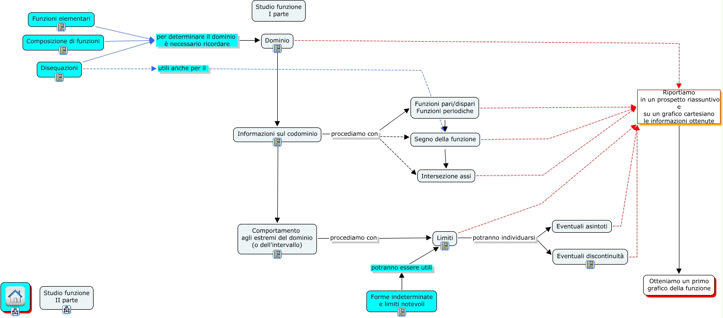
Questa Cmap, creata con IHMC CmapTools, contiene informazioni relative a: studiofunzione1, Composizione di funzioni per determinare il dominio è necessario ricordare Dominio, Forme indeterminate e limiti notevoli potranno essere utili Limiti, Segno della funzione Intersezione assi, Limiti Riportiamo in un prospetto riassuntivo e su un grafico cartesiano le informazioni ottenute Otteniamo un primo grafico della funzione, Limiti potranno individuarsi Eventuali asintoti, Funzioni pari/dispari Funzioni periodiche Riportiamo in un prospetto riassuntivo e su un grafico cartesiano le informazioni ottenute Otteniamo un primo grafico della funzione, Dominio Informazioni sul codominio, Informazioni sul codominio procediamo con Intersezione assi, Comportamento agli estremi del dominio (o dell'intervallo) procediamo con Limiti, Disequazioni per determinare il dominio è necessario ricordare Dominio, Funzioni pari/dispari Funzioni periodiche Segno della funzione, Informazioni sul codominio Comportamento agli estremi del dominio (o dell'intervallo), Eventuali discontinuità Riportiamo in un prospetto riassuntivo e su un grafico cartesiano le informazioni ottenute Otteniamo un primo grafico della funzione, Eventuali asintoti Riportiamo in un prospetto riassuntivo e su un grafico cartesiano le informazioni ottenute Otteniamo un primo grafico della funzione, Limiti potranno individuarsi Eventuali discontinuità, Segno della funzione Riportiamo in un prospetto riassuntivo e su un grafico cartesiano le informazioni ottenute Otteniamo un primo grafico della funzione, Dominio Riportiamo in un prospetto riassuntivo e su un grafico cartesiano le informazioni ottenute Otteniamo un primo grafico della funzione, Informazioni sul codominio procediamo con Funzioni pari/dispari Funzioni periodiche, Intersezione assi Riportiamo in un prospetto riassuntivo e su un grafico cartesiano le informazioni ottenute Otteniamo un primo grafico della funzione, Disequazioni utili anche per il Segno della funzione