WARNING:
JavaScript is turned OFF. None of the links on this concept map will
work until it is reactivated.
If you need help turning JavaScript On, click here.
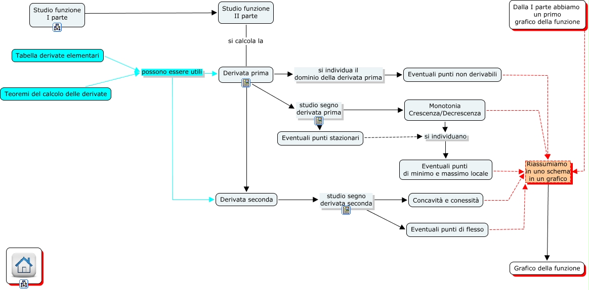
Questa Cmap, creata con IHMC CmapTools, contiene informazioni relative a: studiofunzione2, Derivata seconda studio segno derivata seconda Concavità e conessità, Monotonia Crescenza/Decrescenza si individuano Eventuali punti di minimo e massimo locale, Derivata prima studio segno derivata prima Monotonia Crescenza/Decrescenza, Teoremi del calcolo delle derivate possono essere utili Derivata prima, Derivata prima Derivata seconda, Tabella derivate elementari possono essere utili Derivata prima, Tabella derivate elementari possono essere utili Derivata seconda, Derivata seconda studio segno derivata seconda Eventuali punti di flesso, Derivata prima si individua il dominio della derivata prima Eventuali punti non derivabili, Studio funzione I parte ???? Studio funzione II parte, Monotonia Crescenza/Decrescenza Riassumiamo in uno schema in un grafico Grafico della funzione, Concavità e conessità Riassumiamo in uno schema in un grafico Grafico della funzione, Dalla I parte abbiamo un primo grafico della funzione Riassumiamo in uno schema in un grafico Grafico della funzione, Studio funzione II parte si calcola la Derivata prima, Eventuali punti di minimo e massimo locale Riassumiamo in uno schema in un grafico Grafico della funzione, Teoremi del calcolo delle derivate possono essere utili Derivata seconda, Eventuali punti non derivabili Riassumiamo in uno schema in un grafico Grafico della funzione, Eventuali punti di flesso Riassumiamo in uno schema in un grafico Grafico della funzione, Derivata prima studio segno derivata prima Eventuali punti stazionari, Eventuali punti stazionari si individuano Eventuali punti di minimo e massimo locale