WARNING:
JavaScript is turned OFF. None of the links on this concept map will
work until it is reactivated.
If you need help turning JavaScript On, click here.
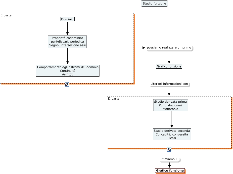
Questa Cmap, creata con IHMC CmapTools, contiene informazioni relative a: Studiofunzione, Dominio Proprietà codominio: pari/dispari, periodica Segno, intersezione assi, I parte possiamo realizzare un primo Grafico funzione, Grafico funzione ulteriori informazioni con II parte, Studio derivata prima Punti stazionari Monotonia ???? Studio derivata seconda Concavità, convessità Flessi, Proprietà codominio: pari/dispari, periodica Segno, intersezione assi Comportamento agli estremi del dominio Continuità Asintoti, II parte ultimiamo il Grafico funzione