WARNING:
JavaScript is turned OFF. None of the links on this concept map will
work until it is reactivated.
If you need help turning JavaScript On, click here.
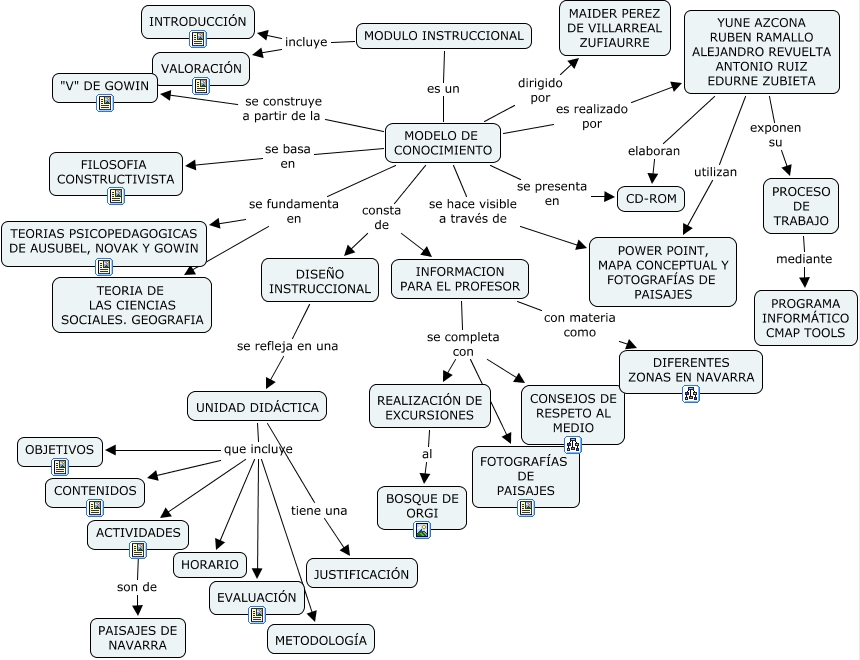
Este Cmap, tiene información relacionada con: MAPACONCEPTUAL PAISAJES, MODELO DE CONOCIMIENTO dirigido por MAIDER PEREZ DE VILLARREAL ZUFIAURRE, MODELO DE CONOCIMIENTO se basa en FILOSOFIA CONSTRUCTIVISTA, YUNE AZCONA RUBEN RAMALLO ALEJANDRO REVUELTA ANTONIO RUIZ EDURNE ZUBIETA utilizan POWER POINT, MAPA CONCEPTUAL Y FOTOGRAFÍAS DE PAISAJES, UNIDAD DIDÁCTICA que incluye METODOLOGÍA, YUNE AZCONA RUBEN RAMALLO ALEJANDRO REVUELTA ANTONIO RUIZ EDURNE ZUBIETA exponen su PROCESO DE TRABAJO, ACTIVIDADES son de PAISAJES DE NAVARRA, MODELO DE CONOCIMIENTO se construye a partir de la "V" DE GOWIN, MODELO DE CONOCIMIENTO se presenta en CD-ROM, UNIDAD DIDÁCTICA que incluye OBJETIVOS, UNIDAD DIDÁCTICA tiene una JUSTIFICACIÓN, MODELO DE CONOCIMIENTO se fundamenta en TEORIAS PSICOPEDAGOGICAS DE AUSUBEL, NOVAK Y GOWIN, UNIDAD DIDÁCTICA que incluye HORARIO, INFORMACION PARA EL PROFESOR se completa con REALIZACIÓN DE EXCURSIONES, INFORMACION PARA EL PROFESOR con materia como DIFERENTES ZONAS EN NAVARRA, INFORMACION PARA EL PROFESOR se completa con FOTOGRAFÍAS DE PAISAJES, DISEÑO INSTRUCCIONAL se refleja en una UNIDAD DIDÁCTICA, MODELO DE CONOCIMIENTO se hace visible a través de POWER POINT, MAPA CONCEPTUAL Y FOTOGRAFÍAS DE PAISAJES, UNIDAD DIDÁCTICA que incluye EVALUACIÓN, MODULO INSTRUCCIONAL incluye VALORACIÓN, MODULO INSTRUCCIONAL incluye INTRODUCCIÓN