WARNING:
JavaScript is turned OFF. None of the links on this concept map will
work until it is reactivated.
If you need help turning JavaScript On, click here.
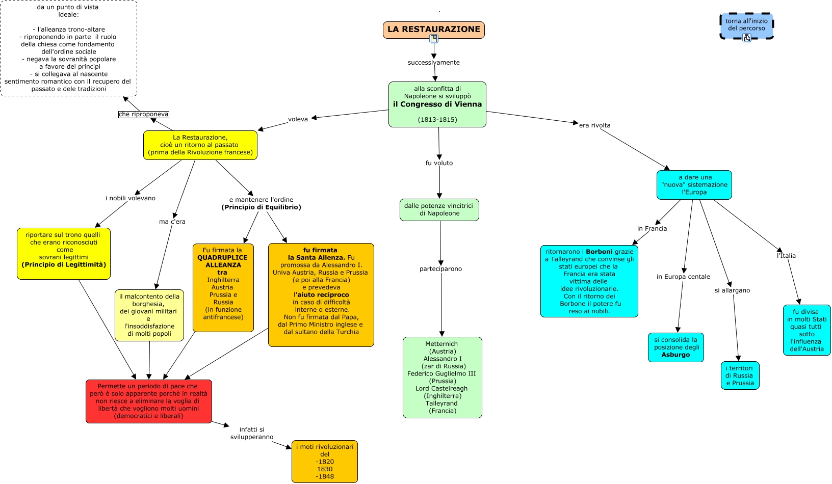
Questa Cmap, creata con IHMC CmapTools, contiene informazioni relative a: La Restaurazione, La Restaurazione, cioè un ritorno al passato (prima della Rivoluzione francese) e mantenere l'ordine (Principio di Equilibrio) Fu firmata la QUADRUPLICE ALLEANZA tra Inghilterra Austria Prussia e Russia (in funzione antifrancese), dalle potenze vincitrici di Napoleone parteciparono Metternich (Austria) Alessandro I (zar di Russia) Federico Guglielmo III (Prussia) Lord Castelreagh (Inghilterra) Talleyrand (Francia), La Restaurazione, cioè un ritorno al passato (prima della Rivoluzione francese) i nobili volevano riportare sul trono quelli che erano riconosciuti come sovrani legittimi (Principio di Legittimità), a dare una "nuova" sistemazione l'Europa si allargano i territori di Russia e Prussia, alla sconfitta di Napoleone si sviluppò il Congresso di Vienna (1813-1815) era rivolta a dare una "nuova" sistemazione l'Europa, a dare una "nuova" sistemazione l'Europa in Francia ritornarono i Borboni grazie a Talleyrand che convinse gli stati europei che la Francia era stata vittima delle idee rivoluzionarie. Con il ritorno dei Borbone il potere fu reso ai nobili., riportare sul trono quelli che erano riconosciuti come sovrani legittimi (Principio di Legittimità) Permette un periodo di pace che però è solo apparente perchè in realtà non riesce a eliminare la voglia di libertà che vogliono molti uomini (democratici e liberali), La Restaurazione, cioè un ritorno al passato (prima della Rivoluzione francese) e mantenere l'ordine (Principio di Equilibrio) fu firmata la Santa Allenza. Fu promossa da Alessandro I. Univa Austria, Russia e Prussia (e poi alla Francia) e prevedeva l'aiuto reciproco in caso di difficoltà interne o esterne. Non fu firmata dal Papa, dal Primo Ministro inglese e dal sultano della Turchia, Permette un periodo di pace che però è solo apparente perchè in realtà non riesce a eliminare la voglia di libertà che vogliono molti uomini (democratici e liberali) infatti si svilupperanno i moti rivoluzionari del -1820 1830 -1848, alla sconfitta di Napoleone si sviluppò il Congresso di Vienna (1813-1815) fu voluto dalle potenze vincitrici di Napoleone, La Restaurazione, cioè un ritorno al passato (prima della Rivoluzione francese) che riproponeva da un punto di vista ideale: - l'alleanza trono-altare - riproponendo in parte il ruolo della chiesa come fondamento dell'ordine sociale - negava la sovranità popolare a favore dei principi - si collegava al nascente sentimento romantico con il recupero del passato e dele tradizioni, a dare una "nuova" sistemazione l'Europa in Europa centale si consolida la posizione degli Asburgo, alla sconfitta di Napoleone si sviluppò il Congresso di Vienna (1813-1815) voleva La Restaurazione, cioè un ritorno al passato (prima della Rivoluzione francese), LA RESTAURAZIONE successivamente alla sconfitta di Napoleone si sviluppò il Congresso di Vienna (1813-1815), Fu firmata la QUADRUPLICE ALLEANZA tra Inghilterra Austria Prussia e Russia (in funzione antifrancese) Permette un periodo di pace che però è solo apparente perchè in realtà non riesce a eliminare la voglia di libertà che vogliono molti uomini (democratici e liberali), il malcontento della borghesia, dei giovani militari e l'insoddisfazione di molti popoli Permette un periodo di pace che però è solo apparente perchè in realtà non riesce a eliminare la voglia di libertà che vogliono molti uomini (democratici e liberali), La Restaurazione, cioè un ritorno al passato (prima della Rivoluzione francese) ma c'era il malcontento della borghesia, dei giovani militari e l'insoddisfazione di molti popoli, fu firmata la Santa Allenza. Fu promossa da Alessandro I. Univa Austria, Russia e Prussia (e poi alla Francia) e prevedeva l'aiuto reciproco in caso di difficoltà interne o esterne. Non fu firmata dal Papa, dal Primo Ministro inglese e dal sultano della Turchia Permette un periodo di pace che però è solo apparente perchè in realtà non riesce a eliminare la voglia di libertà che vogliono molti uomini (democratici e liberali), a dare una "nuova" sistemazione l'Europa l'Italia fu divisa in molti Stati quasi tutti sotto l'influenza dell'Austria