WARNING:
JavaScript is turned OFF. None of the links on this concept map will
work until it is reactivated.
If you need help turning JavaScript On, click here.
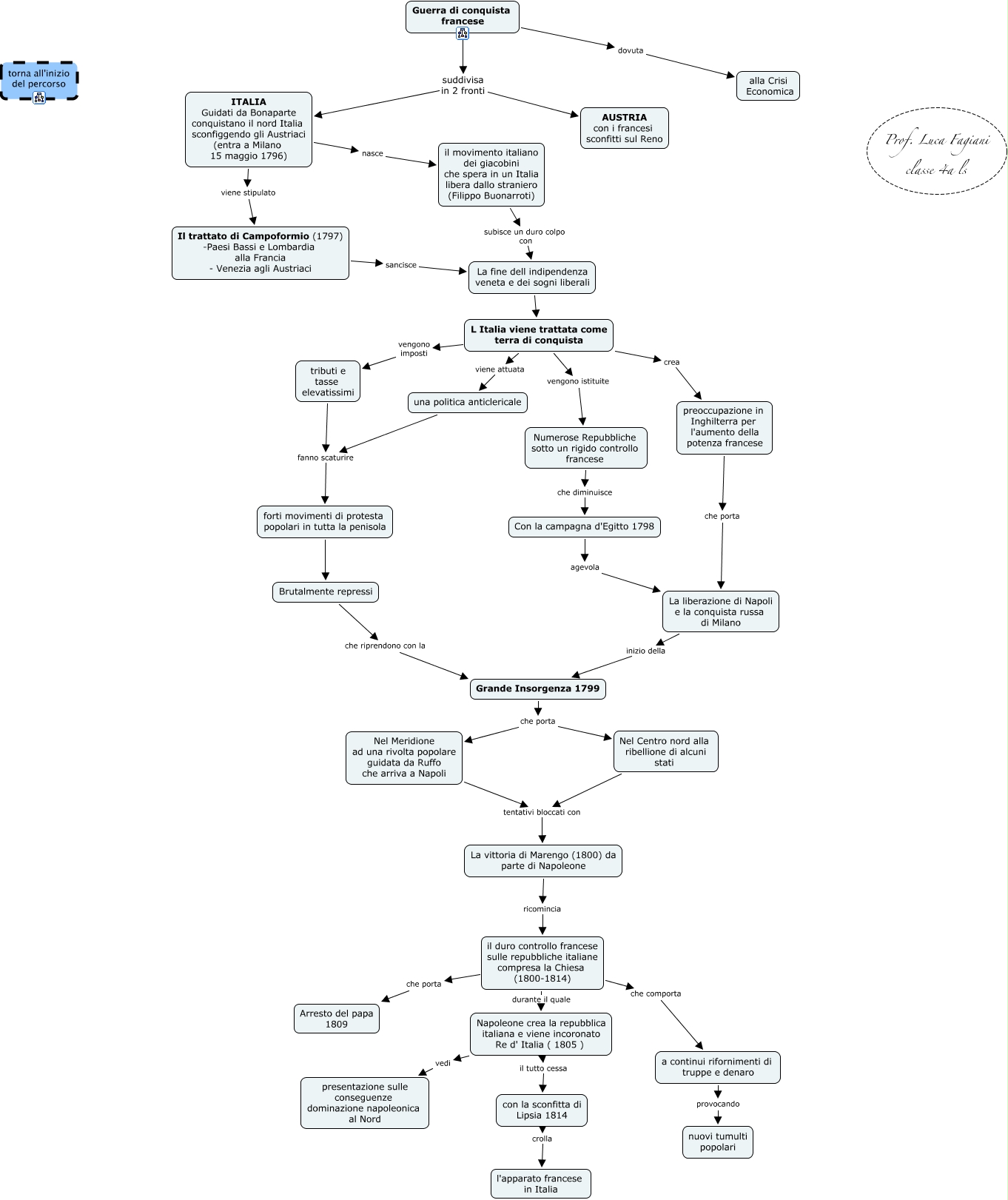
Questa Cmap, creata con IHMC CmapTools, contiene informazioni relative a: Napoleone e l'Italia - fagiani, Napoleone crea la repubblica italiana e viene incoronato Re d' Italia ( 1805 ) vedi presentazione sulle conseguenze dominazione napoleonica al Nord, Nel Centro nord alla ribellione di alcuni stati tentativi bloccati con La vittoria di Marengo (1800) da parte di Napoleone, preoccupazione in Inghilterra per l'aumento della potenza francese che porta La liberazione di Napoli e la conquista russa di Milano, Guerra di conquista francese suddivisa in 2 fronti AUSTRIA con i francesi sconfitti sul Reno, L Italia viene trattata come terra di conquista crea preoccupazione in Inghilterra per l'aumento della potenza francese, Guerra di conquista francese dovuta alla Crisi Economica, Nel Meridione ad una rivolta popolare guidata da Ruffo che arriva a Napoli tentativi bloccati con La vittoria di Marengo (1800) da parte di Napoleone, La fine dell indipendenza veneta e dei sogni liberali L Italia viene trattata come terra di conquista, a continui rifornimenti di truppe e denaro provocando nuovi tumulti popolari, con la sconfitta di Lipsia 1814 crolla l'apparato francese in Italia, ITALIA Guidati da Bonaparte conquistano il nord Italia sconfiggendo gli Austriaci (entra a Milano 15 maggio 1796) nasce il movimento italiano dei giacobini che spera in un Italia libera dallo straniero (Filippo Buonarroti), Numerose Repubbliche sotto un rigido controllo francese che diminuisce Con la campagna d'Egitto 1798, una politica anticlericale fanno scaturire forti movimenti di protesta popolari in tutta la penisola, forti movimenti di protesta popolari in tutta la penisola Brutalmente repressi, Il trattato di Campoformio (1797) -Paesi Bassi e Lombardia alla Francia - Venezia agli Austriaci sancisce La fine dell indipendenza veneta e dei sogni liberali, ITALIA Guidati da Bonaparte conquistano il nord Italia sconfiggendo gli Austriaci (entra a Milano 15 maggio 1796) viene stipulato Il trattato di Campoformio (1797) -Paesi Bassi e Lombardia alla Francia - Venezia agli Austriaci, L Italia viene trattata come terra di conquista vengono imposti tributi e tasse elevatissimi, tributi e tasse elevatissimi fanno scaturire forti movimenti di protesta popolari in tutta la penisola, L Italia viene trattata come terra di conquista vengono istituite Numerose Repubbliche sotto un rigido controllo francese, L Italia viene trattata come terra di conquista viene attuata una politica anticlericale