WARNING:
JavaScript is turned OFF. None of the links on this concept map will
work until it is reactivated.
If you need help turning JavaScript On, click here.
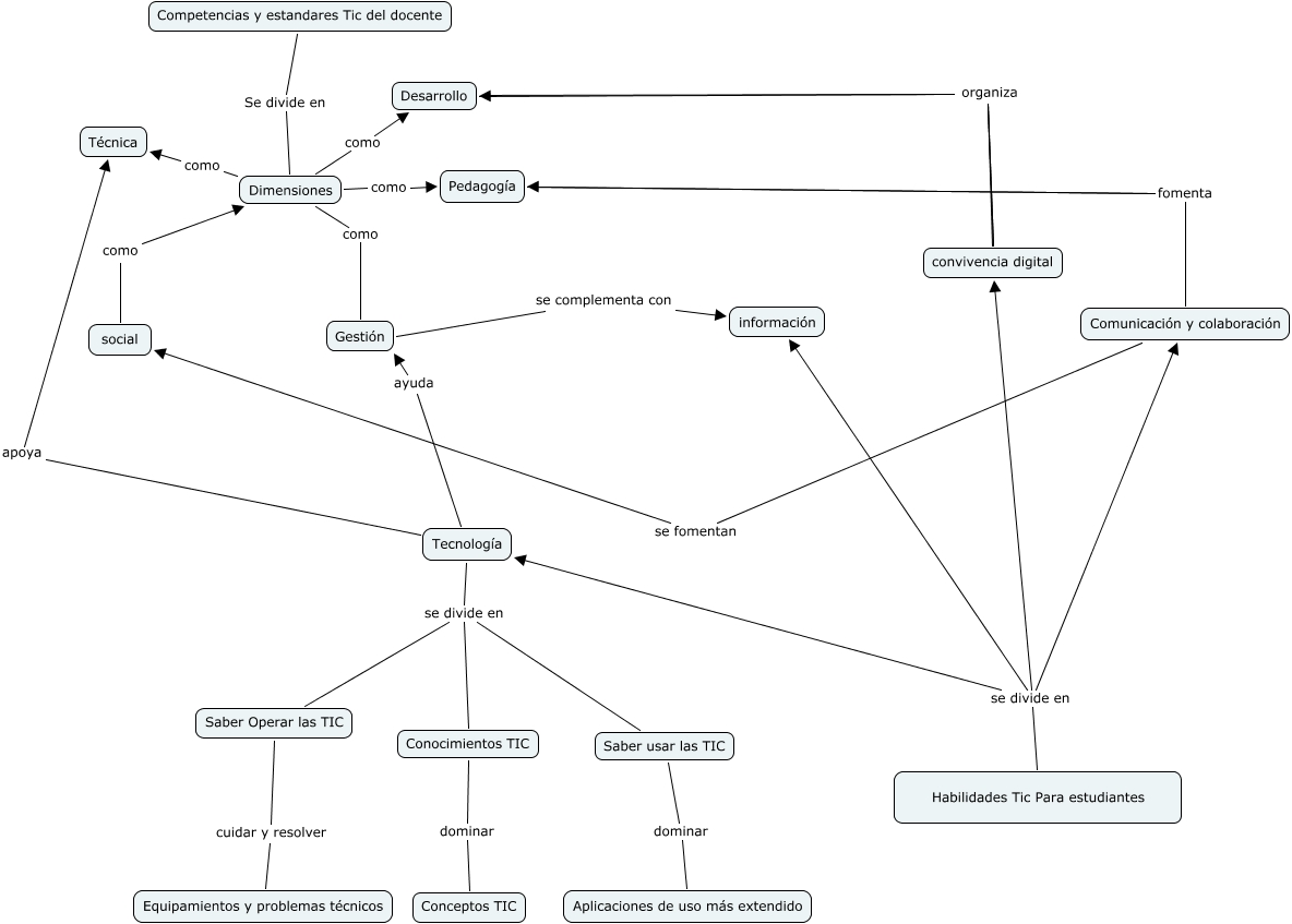
This Concept Map, created with IHMC CmapTools, has information related to: mapa informatica, Dimensiones como Desarrollo, Dimensiones como Gestión, Tecnología apoya Técnica, Tecnología se divide en Saber Operar las TIC, Tecnología se divide en Saber usar las TIC, Saber Operar las TIC cuidar y resolver Equipamientos y problemas técnicos, Habilidades Tic Para estudiantes se divide en Tecnología, Competencias y estandares Tic del docente Se divide en Dimensiones, Tecnología ayuda Gestión, Habilidades Tic Para estudiantes se divide en información, Habilidades Tic Para estudiantes se divide en convivencia digital, Saber usar las TIC dominar Aplicaciones de uso más extendido, Conocimientos TIC dominar Conceptos TIC, Gestión se complementa con información, Pedagogía fomenta Comunicación y colaboración, Tecnología se divide en Conocimientos TIC, Habilidades Tic Para estudiantes se divide en Comunicación y colaboración, Dimensiones como Técnica, Desarrollo organiza convivencia digital, Comunicación y colaboración se fomentan social