WARNING:
JavaScript is turned OFF. None of the links on this concept map will
work until it is reactivated.
If you need help turning JavaScript On, click here.
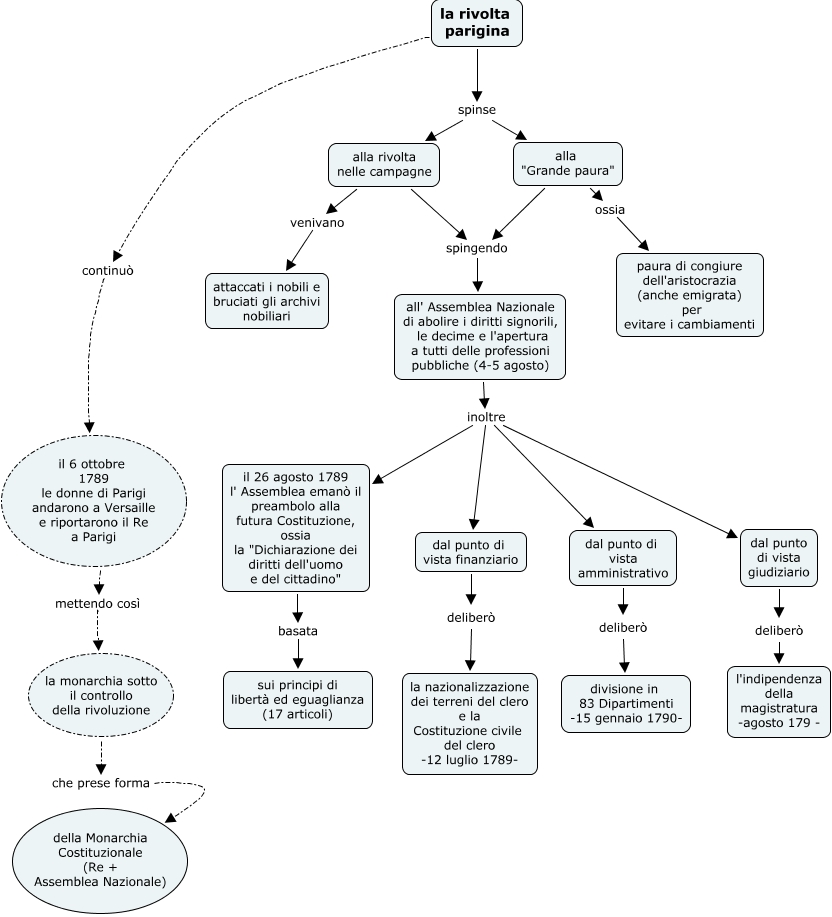
Questa Cmap, creata con IHMC CmapTools, contiene informazioni relative a: La rivolta parigina e lì Assemblea nazionale, all' Assemblea Nazionale di abolire i diritti signorili, le decime e l'apertura a tutti delle professioni pubbliche (4-5 agosto) inoltre dal punto di vista amministrativo, alla "Grande paura" spingendo all' Assemblea Nazionale di abolire i diritti signorili, le decime e l'apertura a tutti delle professioni pubbliche (4-5 agosto), alla rivolta nelle campagne spingendo all' Assemblea Nazionale di abolire i diritti signorili, le decime e l'apertura a tutti delle professioni pubbliche (4-5 agosto), dal punto di vista amministrativo deliberò divisione in 83 Dipartimenti -15 gennaio 1790-, dal punto di vista finanziario deliberò la nazionalizzazione dei terreni del clero e la Costituzione civile del clero -12 luglio 1789-, la rivolta parigina spinse alla rivolta nelle campagne, all' Assemblea Nazionale di abolire i diritti signorili, le decime e l'apertura a tutti delle professioni pubbliche (4-5 agosto) inoltre dal punto di vista giudiziario, dal punto di vista giudiziario deliberò l'indipendenza della magistratura -agosto 179 -, la monarchia sotto il controllo della rivoluzione che prese forma della Monarchia Costituzionale (Re + Assemblea Nazionale), la rivolta parigina spinse alla "Grande paura", alla rivolta nelle campagne venivano attaccati i nobili e bruciati gli archivi nobiliari, alla "Grande paura" ossia paura di congiure dell'aristocrazia (anche emigrata) per evitare i cambiamenti, all' Assemblea Nazionale di abolire i diritti signorili, le decime e l'apertura a tutti delle professioni pubbliche (4-5 agosto) inoltre dal punto di vista finanziario, la rivolta parigina continuò il 6 ottobre 1789 le donne di Parigi andarono a Versaille e riportarono il Re a Parigi, il 6 ottobre 1789 le donne di Parigi andarono a Versaille e riportarono il Re a Parigi mettendo così la monarchia sotto il controllo della rivoluzione, il 26 agosto 1789 l' Assemblea emanò il preambolo alla futura Costituzione, ossia la "Dichiarazione dei diritti dell'uomo e del cittadino" basata sui principi di libertà ed eguaglianza (17 articoli), all' Assemblea Nazionale di abolire i diritti signorili, le decime e l'apertura a tutti delle professioni pubbliche (4-5 agosto) inoltre il 26 agosto 1789 l' Assemblea emanò il preambolo alla futura Costituzione, ossia la "Dichiarazione dei diritti dell'uomo e del cittadino"