WARNING:
JavaScript is turned OFF. None of the links on this concept map will
work until it is reactivated.
If you need help turning JavaScript On, click here.
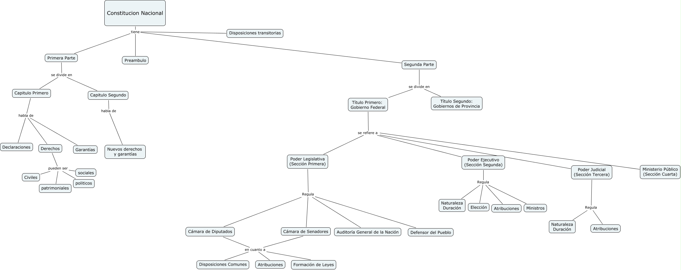
Este Cmap, tiene información relacionada con: Estructura Interna Constitución Nacional, Primera Parte se divide en Capitulo Primero, Poder Ejecutivo (Sección Segunda) Regula Elección, Cámara de Diputados en cuanto a Disposiciones Comunes, Poder Ejecutivo (Sección Segunda) Regula Naturaleza Duración, Ministerio Público (Sección Cuarta) se refiere a Poder Ejecutivo (Sección Segunda), Derechos pueden ser sociales, Segunda Parte se divide en Título Segundo: Gobiernos de Provincia, Poder Judicial (Sección Tercera) Regula Naturaleza Duración, Cámara de Diputados en cuanto a Cámara de Senadores, Título Primero: Gobierno Federal se refiere a Poder Ejecutivo (Sección Segunda), Derechos pueden ser patrimoniales, Constitucion Nacional tiene Preambulo, Capitulo Primero habla de Derechos, Título Primero: Gobierno Federal se refiere a Poder Legislativa (Sección Primera), Derechos pueden ser Civiles, Ministerio Público (Sección Cuarta) se refiere a Poder Judicial (Sección Tercera), Capitulo Primero habla de Declaraciones, Poder Legislativa (Sección Primera) Regula Auditoría General de la Nación, Título Primero: Gobierno Federal se refiere a Poder Judicial (Sección Tercera), Cámara de Diputados en cuanto a Formación de Leyes