WARNING:
JavaScript is turned OFF. None of the links on this concept map will
work until it is reactivated.
If you need help turning JavaScript On, click here.
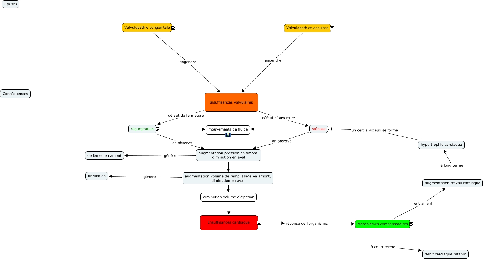
Cette carte de concepts créée avec IHMC CmapTools traite de: Insuffisance valvulaire 2, SNC qui stimule par voie nerveuse ou via cathécolamines cellules juxtaglomérulaires, Insuffisances valvulaires défaut de fermeture régurgitation, Valvulopathies acquises infection bactérienne (endocardite), besoins physiologiques consommation électrolytes, Causes intrinsèques soit alimentation, augmentation volume de remplissage en amont, diminution en aval diminution volume d'éjection, diminution volume d'éjection Insuffisances cardiaque, cathécolamines qui agissent via cellules pacemaker, Insuffisances valvulaires défaut d'ouverture sténose, rhumatisme articulaire aigu causé par infection des voies respiratoires, augmentation pression OG augmentation pression pulmonaire, régurgitation on observe augmentation pression en amont, diminution en aval, régurgitation mouvements de fluide, augmentation pression OG augmentation pression pulmonaire, Valvulopathie congénitale engendre Insuffisances valvulaires, vasopressine (ADH) entraine rétention d'eau, augmentation pression en amont, diminution en aval augmentation volume de remplissage en amont, diminution en aval, cathécolamines qui agissent via toute cellules cardiaques, besoins physiologiques consommation nutriments, cellules pacemaker effet bathmotrope +