Warning:
JavaScript is turned OFF. None of the links on this page will work until it is reactivated.
If you need help turning JavaScript On, click here.
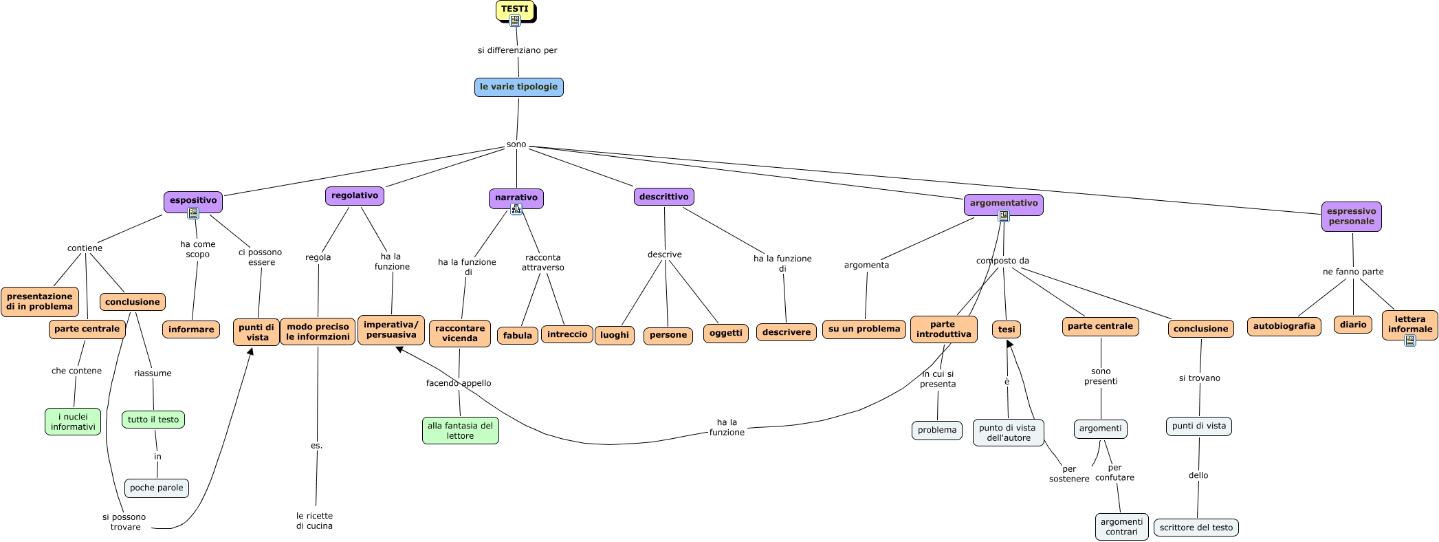
Questa Cmap, creata con IHMC CmapTools, contiene informazioni relative a: tipologie_testuali, espositivo ci possono essere punti di vista, espositivo contiene presentazione di in problema, espressivo personale ne fanno parte diario, TESTI si differenziano per le varie tipologie, parte centrale sono presenti argomenti, argomentativo composto da parte introduttiva, le varie tipologie sono descrittivo, parte centrale che contene i nuclei informativi, descrittivo descrive luoghi, argomenti per sostenere tesi, regolativo regola modo preciso le informzioni, conclusione riassume tutto il testo, descrittivo ha la funzione di descrivere, espositivo contiene conclusione, regolativo ha la funzione imperativa/ persuasiva, espositivo contiene parte centrale, argomentativo argomenta su un problema, conclusione si possono trovare punti di vista, tesi è punto di vista dell'autore, raccontare vicenda facendo appello alla fantasia del lettore