WARNING:
JavaScript is turned OFF. None of the links on this concept map will
work until it is reactivated.
If you need help turning JavaScript On, click here.
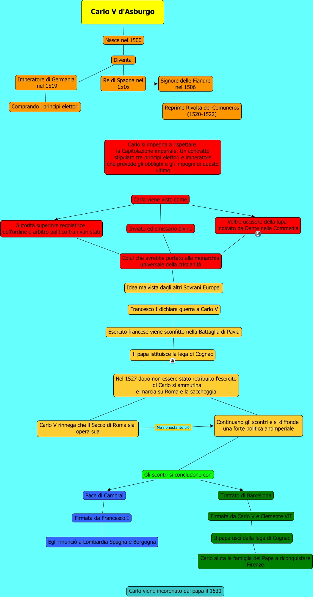
Questa Cmap, creata con IHMC CmapTools, contiene informazioni relative a: Carlo V e Guerra tra Francia e Spagna, Trattato di Barcellona Firmata da Carlo V e Clemente VII, Carlo V rinnega che il Sacco di Roma sia opera sua Ma nonostante ciò Continuano gli scontri e si diffonde una forte politica antimperiale, Autorità superiore regolatrice dell'ordine e arbitro politico tra i vari stati Colui che avrebbe portato alla monarchia universale della cristianità, Carlo viene visto come Inviato ed emissario divino, Pace di Cambrai Firmata da Francesco I, Gli scontri si concludono con Trattato di Barcellona, Diventa Imperatore di Germania nel 1519, Idea malvista dagli altri Sovrani Europei Francesco I dichiara guerra a Carlo V, Gli scontri si concludono con Pace di Cambrai, Carlo V d'Asburgo Nasce nel 1500, Nel 1527 dopo non essere stato retribuito l'esercito di Carlo si ammutina e marcia su Roma e la saccheggia Carlo V rinnega che il Sacco di Roma sia opera sua, Carlo viene visto come Autorità superiore regolatrice dell'ordine e arbitro politico tra i vari stati, Imperatore di Germania nel 1519 Comprando i principi elettori, Diventa Re di Spagna nel 1516, Continuano gli scontri e si diffonde una forte politica antimperiale Gli scontri si concludono con, Nasce nel 1500 Diventa, Esercito francese viene sconfitto nella Battaglia di Pavia Il papa istituisce la lega di Cognac, Firmata da Carlo V e Clemente VII Il papa uscì dalla lega di Cognac, Firmata da Francesco I Egli rinunciò a Lombardia Spagna e Borgogna, Colui che avrebbe portato alla monarchia universale della cristianità Idea malvista dagli altri Sovrani Europei