WARNING:
JavaScript is turned OFF. None of the links on this concept map will
work until it is reactivated.
If you need help turning JavaScript On, click here.
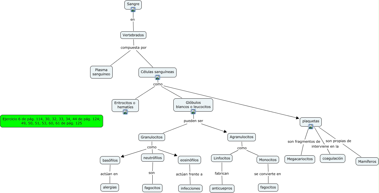
Este Cmap, tiene información relacionada con: sangre en vertebrados, eosinófilos actúan frente a infecciones, plaquetas interviene en la coagulación, Vertebrados compuesta por Células sanguíneas, Granulocitos como neutrófilos, Agranulocitos como Monocitos, Células sanguíneas como plaquetas, Células sanguíneas como Glóbulos blancos o leucocitos, Linfocitos fabrican anticuepros, Vertebrados compuesta por Plasma sanguineo, plaquetas son propias de Mamíferos, Agranulocitos como Linfocitos, Monocitos se convierte en fagocitos, Granulocitos como basófilos, neutrófilos son fagocitos, basófilos actúan en alergias, Glóbulos blancos o leucocitos pueden ser Granulocitos, Sangre en Vertebrados, Granulocitos como eosinófilos, plaquetas son fragmentos de Megacariocitos, Glóbulos blancos o leucocitos pueden ser Agranulocitos