WARNING:
JavaScript is turned OFF. None of the links on this concept map will
work until it is reactivated.
If you need help turning JavaScript On, click here.
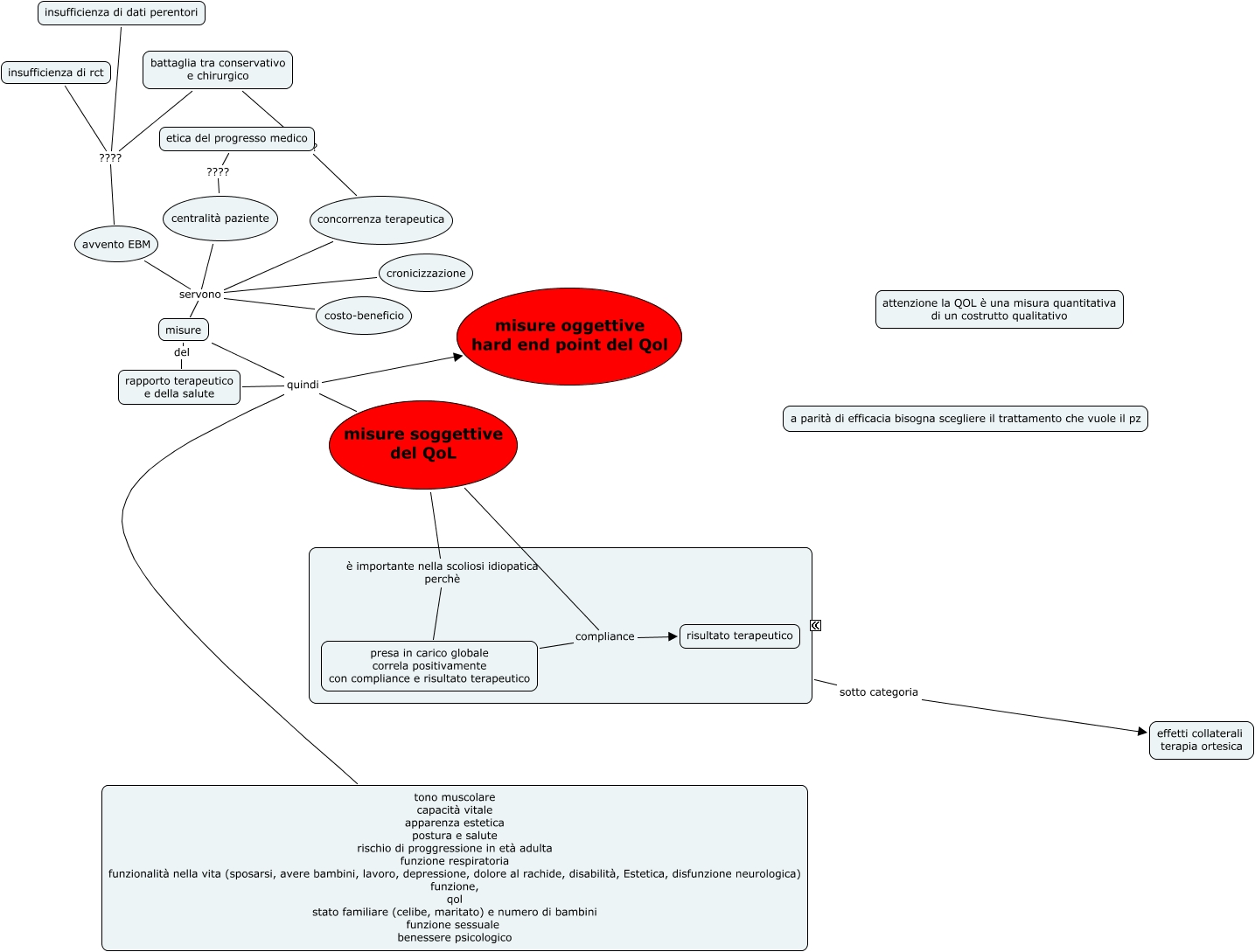
Questa Cmap, creata con IHMC CmapTools, contiene informazioni relative a: Tesi su tesi Background2, misure soggettive del QoL è importante nella scoliosi idiopatica perchè presa in carico globale correla positivamente con compliance e risultato terapeutico, costo-beneficio servono misure, misure soggettive del QoL compliance risultato terapeutico, misure quindi tono muscolare capacità vitale apparenza estetica postura e salute rischio di proggressione in età adulta funzione respiratoria funzionalità nella vita (sposarsi, avere bambini, lavoro, depressione, dolore al rachide, disabilità, Estetica, disfunzione neurologica) funzione, qol stato familiare (celibe, maritato) e numero di bambini funzione sessuale benessere psicologico, avvento EBM servono misure, concorrenza terapeutica servono misure, battaglia tra conservativo e chirurgico ???? avvento EBM, ???? sotto categoria effetti collaterali terapia ortesica, insufficienza di dati perentori ???? avvento EBM, insufficienza di rct ???? avvento EBM, centralità paziente servono misure, cronicizzazione servono misure, rapporto terapeutico e della salute quindi tono muscolare capacità vitale apparenza estetica postura e salute rischio di proggressione in età adulta funzione respiratoria funzionalità nella vita (sposarsi, avere bambini, lavoro, depressione, dolore al rachide, disabilità, Estetica, disfunzione neurologica) funzione, qol stato familiare (celibe, maritato) e numero di bambini funzione sessuale benessere psicologico, misure quindi misure soggettive del QoL, rapporto terapeutico e della salute quindi misure soggettive del QoL, misure del rapporto terapeutico e della salute, rapporto terapeutico e della salute quindi misure oggettive hard end point del Qol, presa in carico globale correla positivamente con compliance e risultato terapeutico compliance risultato terapeutico, battaglia tra conservativo e chirurgico ???? concorrenza terapeutica, misure quindi misure oggettive hard end point del Qol