WARNING:
JavaScript is turned OFF. None of the links on this concept map will
work until it is reactivated.
If you need help turning JavaScript On, click here.
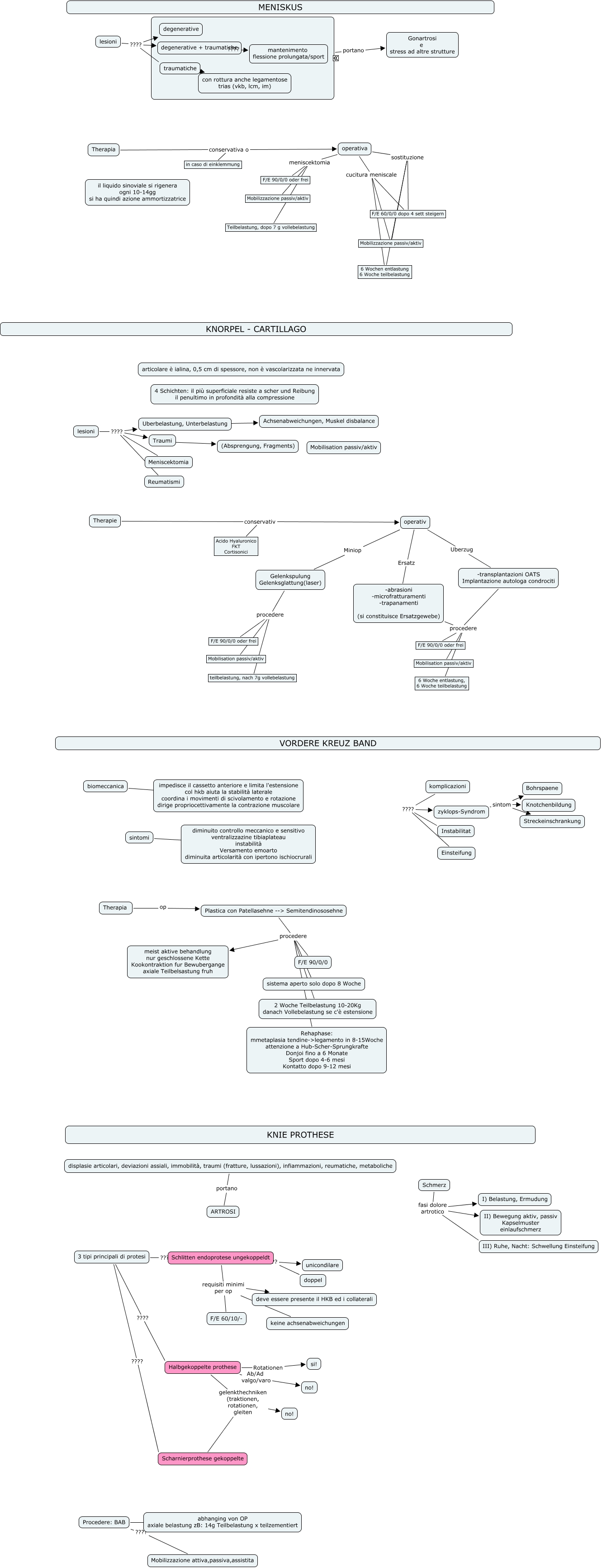
Questa Cmap, creata con IHMC CmapTools, contiene informazioni relative a: Richter Genus menisk, knorp, vkb, prot, Scharnierprothese gekoppelte gelenkthechniken (traktionen, rotationen, gleiten no!, operativa cucitura meniscale Mobilizzazione passiv/aktiv, Plastica con Patellasehne --> Semitendinososehne procedere 2 Woche Teilbelastung 10-20Kg danach Vollebelastung se c'è estensione, Therapia conservativa o operativa, Therapie conservativ operativ, Therapie conservativ Acido Hyaluronico FKT Cortisonici, komplicazioni ???? Einsteifung, Therapia op Plastica con Patellasehne --> Semitendinososehne, Halbgekoppelte prothese Rotationen si!, -transplantazioni OATS Implantazione autologa condrociti procedere 6 Woche entlastung, 6 Woche teilbelastung, Procedere: BAB ???? Mobilizzazione attiva,passiva,assistita, zyklops-Syndrom sintom Knotchenbildung, Gelenkspulung Gelenksglattung(laser) procedere Mobilisation passiv/aktiv, operativa meniscektomia Teilbelastung, dopo 7 g vollebelastung, lesioni ???? traumatiche, lesioni ???? Meniscektomia, operativa sostituzione 6 Wochen entlastung 6 Woche teilbelastung, operativa sostituzione F/E 60/0/0 dopo 4 sett steigern, Therapia conservativa o in caso di einklemmung, traumatiche ???? con rottura anche legamentose trias (vkb, lcm, im)